WARNING:
JavaScript is turned OFF. None of the links on this concept map will
work until it is reactivated.
If you need help turning JavaScript On, click here.
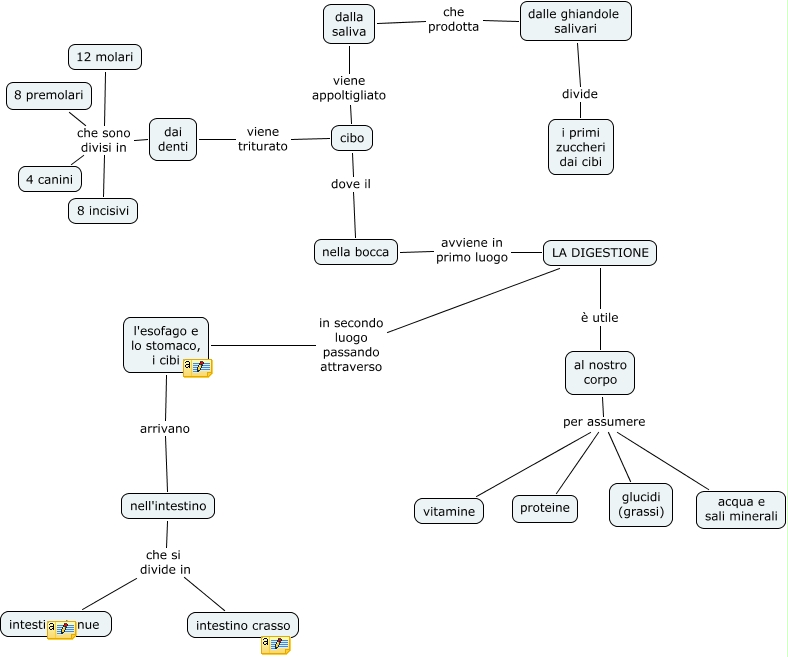
Questa Cmap, creata con IHMC CmapTools, contiene informazioni relative a: digerente2, l'esofago e lo stomaco, i cibi arrivano nell'intestino, cibo viene triturato dai denti, LA DIGESTIONE è utile al nostro corpo, LA DIGESTIONE in secondo luogo passando attraverso l'esofago e lo stomaco, i cibi, dalle ghiandole salivari divide i primi zuccheri dai cibi, nell'intestino che si divide in intestino crasso, LA DIGESTIONE avviene in primo luogo nella bocca, nell'intestino che si divide in intestino tenue, dai denti che sono divisi in 4 canini, al nostro corpo per assumere vitamine, dai denti che sono divisi in 12 molari, nella bocca dove il cibo, al nostro corpo per assumere glucidi (grassi), al nostro corpo per assumere proteine, cibo viene appoltigliato dalla saliva, dalla saliva che prodotta dalle ghiandole salivari, dai denti che sono divisi in 8 premolari, al nostro corpo per assumere acqua e sali minerali, dai denti che sono divisi in 8 incisivi