WARNING:
JavaScript is turned OFF. None of the links on this concept map will
work until it is reactivated.
If you need help turning JavaScript On, click here.
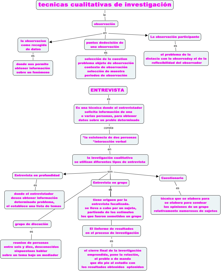
Este Cmap, tiene información relacionada con: tecnicas, la invetigación cualitativa se utilizan diferentes tipos de entrevista son El iinforme de resultados en el proceso de investigación, La observación participante es el problema de la distacia con lo observadoy el de la reflexibilidad del observador, puntos dedecisión de una observación es selección de la cuestion problema objeto de observación contexto de observación selección de muestra periodos de observación, la invetigación cualitativa se utilizan diferentes tipos de entrevista son grupo de discución, Entrevista en grupo es tiene origuen por la entrevista focalizada. se lleva a cabo por un sujeto, partiendo de los estimulos los que fueron sometidos un grupo, El iinforme de resultados en el proceso de investigación es el cierre final de la invertigación emprendida, pone la relación, el proble o de manda que dio pie al estudio con los resultados obtenidos optenidos, observación en La observación participante, observación en puntos dedecisión de una observación, Es una técnica donde el entrevistador solicita información de ona o varias personas, para obtener datos sobre un proble determinado consta *la existencia de dos personas *interacción verbal, la invetigación cualitativa se utilizan diferentes tipos de entrevista son Cuestionario, la invetigación cualitativa se utilizan diferentes tipos de entrevista son Entrevista en profundidad, Entrevista en profundidad es donde el entrevistador desea obtener información determinado problema, el establece una lista de temas, tecnicas cualitativas de investigación la observación, *la existencia de dos personas *interacción verbal en la invetigación cualitativa se utilizan diferentes tipos de entrevista, la invetigación cualitativa se utilizan diferentes tipos de entrevista son Entrevista en grupo, observación en la observacion como recogida de datos, la observacion como recogida de datos es donde nos permite obtener información sobre un fenómeno, ENTREVISTA es Es una técnica donde el entrevistador solicita información de ona o varias personas, para obtener datos sobre un proble determinado, grupo de discución es reunion de personas entre seis y diez, desconocidas sispuestaas hablar sobre un tema bajo un mediador, Cuestionario es técnica que se elabora para se elabora para sondear las opiniones de un grupo relativamente numerosos de sujetos