WARNING:
JavaScript is turned OFF. None of the links on this concept map will
work until it is reactivated.
If you need help turning JavaScript On, click here.
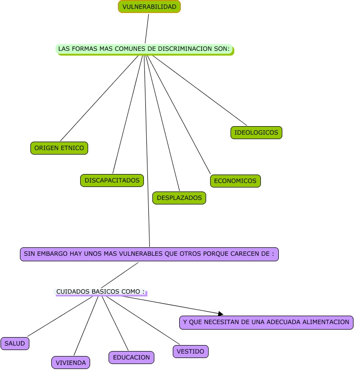
Este Cmap, tiene información relacionada con: VULNERABILIDAD, SIN EMBARGO HAY UNOS MAS VULNERABLES QUE OTROS PORQUE CARECEN DE : CUIDADOS BASICOS COMO : EDUCACION, VULNERABILIDAD LAS FORMAS MAS COMUNES DE DISCRIMINACION SON: SIN EMBARGO HAY UNOS MAS VULNERABLES QUE OTROS PORQUE CARECEN DE :, SIN EMBARGO HAY UNOS MAS VULNERABLES QUE OTROS PORQUE CARECEN DE : CUIDADOS BASICOS COMO : Y QUE NECESITAN DE UNA ADECUADA ALIMENTACION, VULNERABILIDAD LAS FORMAS MAS COMUNES DE DISCRIMINACION SON: DISCAPACITADOS, SIN EMBARGO HAY UNOS MAS VULNERABLES QUE OTROS PORQUE CARECEN DE : CUIDADOS BASICOS COMO : VESTIDO, VULNERABILIDAD LAS FORMAS MAS COMUNES DE DISCRIMINACION SON: IDEOLOGICOS, VULNERABILIDAD LAS FORMAS MAS COMUNES DE DISCRIMINACION SON: DESPLAZADOS, VULNERABILIDAD LAS FORMAS MAS COMUNES DE DISCRIMINACION SON: ECONOMICOS, SIN EMBARGO HAY UNOS MAS VULNERABLES QUE OTROS PORQUE CARECEN DE : CUIDADOS BASICOS COMO : SALUD, SIN EMBARGO HAY UNOS MAS VULNERABLES QUE OTROS PORQUE CARECEN DE : CUIDADOS BASICOS COMO : VIVIENDA, VULNERABILIDAD LAS FORMAS MAS COMUNES DE DISCRIMINACION SON: ORIGEN ETNICO