WARNING:
JavaScript is turned OFF. None of the links on this concept map will
work until it is reactivated.
If you need help turning JavaScript On, click here.
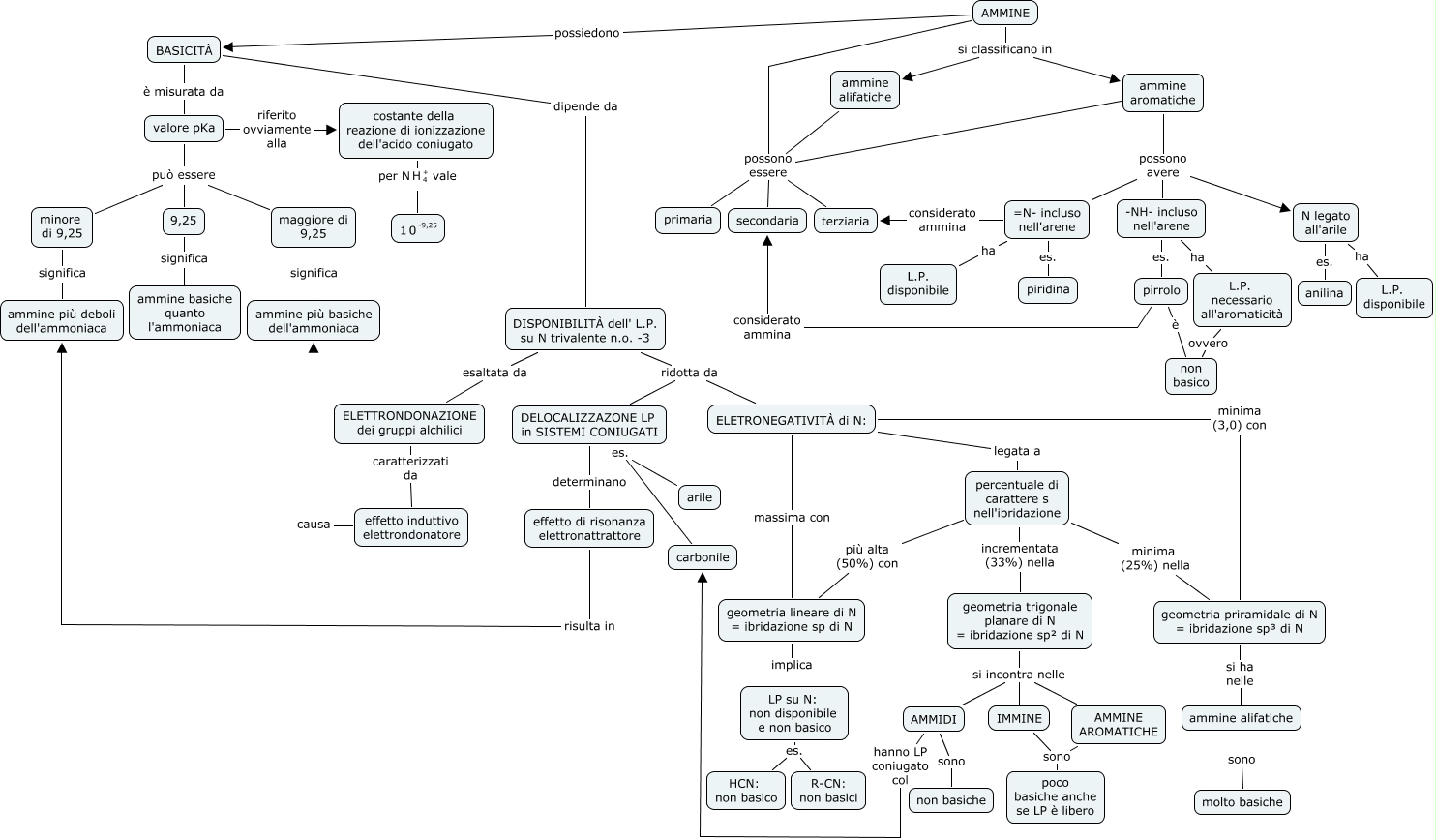
Questa Cmap, creata con IHMC CmapTools, contiene informazioni relative a: basicità ammine, ammine alifatiche possono essere terziaria, ammine aromatiche possono avere =N- incluso nell'arene, AMMINE possiedono BASICITÀ, AMMIDI sono non basiche, =N- incluso nell'arene ha L.P. disponibile, N legato all'arile ha L.P. disponibile, percentuale di carattere s nell'ibridazione minima (25%) nella geometria priramidale di N = ibridazione sp³ di N, ammine alifatiche possono essere primaria, AMMINE possono essere secondaria, DELOCALIZZAZONE LP in SISTEMI CONIUGATI es. carbonile, DISPONIBILITÀ dell' L.P. su N trivalente n.o. -3 ridotta da DELOCALIZZAZONE LP in SISTEMI CONIUGATI, geometria priramidale di N = ibridazione sp³ di N si ha nelle ammine alifatiche, maggiore di 9,25 significa ammine più basiche dell'ammoniaca, geometria trigonale planare di N = ibridazione sp² di N si incontra nelle AMMIDI, N legato all'arile es. anilina, effetto di risonanza elettronattrattore risulta in ammine più deboli dell'ammoniaca, 9,25 significa ammine basiche quanto l'ammoniaca, DISPONIBILITÀ dell' L.P. su N trivalente n.o. -3 ridotta da ELETRONEGATIVITÀ di N:, valore pKa riferito ovviamente alla costante della reazione di ionizzazione dell'acido coniugato, IMMINE sono poco basiche anche se LP è libero