WARNING:
JavaScript is turned OFF. None of the links on this concept map will
work until it is reactivated.
If you need help turning JavaScript On, click here.
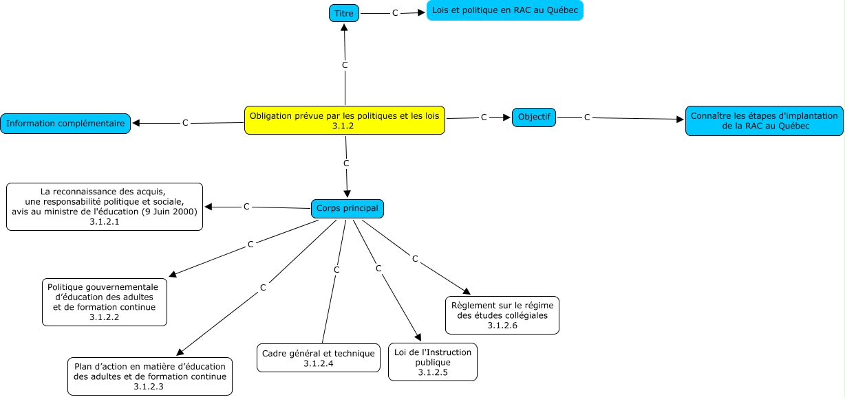
Cette carte de concepts créée avec IHMC CmapTools traite de: Ress obli, Obligation prévue par les politiques et les lois 3.1.2 C Titre, Corps principal C Règlement sur le régime des études collégiales 3.1.2.6, Corps principal C Politique gouvernementale d’éducation des adultes et de formation continue 3.1.2.2, Corps principal C La reconnaissance des acquis, une responsabilité politique et sociale, avis au ministre de l'éducation (9 Juin 2000) 3.1.2.1, Objectif C Connaître les étapes d'implantation de la RAC au Québec, Obligation prévue par les politiques et les lois 3.1.2 C Objectif, Corps principal C Cadre général et technique 3.1.2.4, Obligation prévue par les politiques et les lois 3.1.2 C Information complémentaire, Obligation prévue par les politiques et les lois 3.1.2 C Corps principal, Corps principal C Loi de l'Instruction publique 3.1.2.5, Titre C Lois et politique en RAC au Québec, Corps principal C Plan d’action en matière d’éducation des adultes et de formation continue 3.1.2.3