WARNING:
JavaScript is turned OFF. None of the links on this concept map will
work until it is reactivated.
If you need help turning JavaScript On, click here.
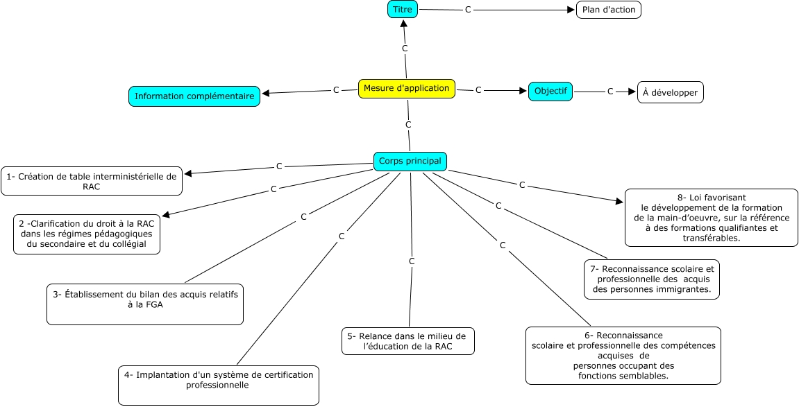
Cette carte de concepts créée avec IHMC CmapTools traite de: Ress mes, Mesure d'application C Information complémentaire, Corps principal C 1- Création de table interministérielle de RAC, Corps principal C 2 -Clarification du droit à la RAC dans les régimes pédagogiques du secondaire et du collégial, Titre C Plan d'action, Corps principal C 4- Implantation d'un système de certification professionnelle, Corps principal C 5- Relance dans le milieu de l’éducation de la RAC, Corps principal C 6- Reconnaissance scolaire et professionnelle des compétences acquises de personnes occupant des fonctions semblables., Mesure d'application C Corps principal, Corps principal C 7- Reconnaissance scolaire et professionnelle des acquis des personnes immigrantes., Corps principal C 8- Loi favorisant le développement de la formation de la main-d’oeuvre, sur la référence à des formations qualifiantes et transférables., Corps principal C 3- Établissement du bilan des acquis relatifs à la FGA, Objectif C À développer, Mesure d'application C Titre, Mesure d'application C Objectif