WARNING:
JavaScript is turned OFF. None of the links on this concept map will
work until it is reactivated.
If you need help turning JavaScript On, click here.
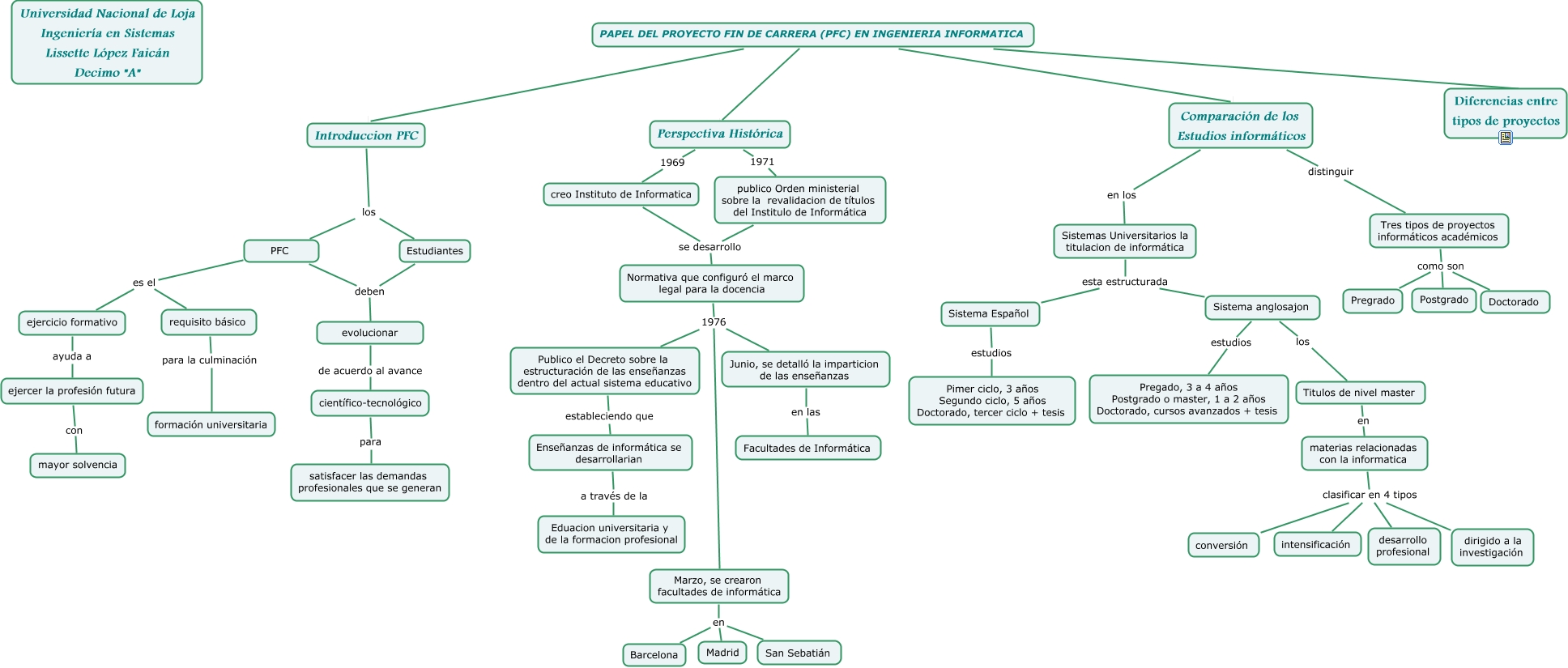
Este Cmap, tiene información relacionada con: Papel del proyecto fin de carrera en ingenieria informatica, PFC deben Estudiantes, Enseñanzas de informática se desarrollarian a través de la Eduacion universitaria y de la formacion profesional, PFC es el requisito básico, Titulos de nivel master en materias relacionadas con la informatica, Introduccion PFC los Estudiantes, PAPEL DEL PROYECTO FIN DE CARRERA (PFC) EN INGENIERIA INFORMATICA Perspectiva Histórica, publico Orden ministerial sobre la revalidacion de títulos del Institulo de Informática se desarrollo Normativa que configuró el marco legal para la docencia, materias relacionadas con la informatica clasificar en 4 tipos dirigido a la investigación, Sistema Español estudios Pimer ciclo, 3 años Segundo ciclo, 5 años Doctorado, tercer ciclo + tesis, Tres tipos de proyectos informáticos académicos como son Postgrado, ejercicio formativo ayuda a ejercer la profesión futura, PAPEL DEL PROYECTO FIN DE CARRERA (PFC) EN INGENIERIA INFORMATICA Introduccion PFC, Sistema anglosajon estudios Pregado, 3 a 4 años Postgrado o master, 1 a 2 años Doctorado, cursos avanzados + tesis, Perspectiva Histórica 1971 publico Orden ministerial sobre la revalidacion de títulos del Institulo de Informática, Publico el Decreto sobre la estructuración de las enseñanzas dentro del actual sistema educativo estableciendo que Enseñanzas de informática se desarrollarian, materias relacionadas con la informatica clasificar en 4 tipos conversión, PAPEL DEL PROYECTO FIN DE CARRERA (PFC) EN INGENIERIA INFORMATICA Comparación de los Estudios informáticos, PFC deben evolucionar, ejercer la profesión futura con mayor solvencia, creo Instituto de Informatica se desarrollo Normativa que configuró el marco legal para la docencia