WARNING:
JavaScript is turned OFF. None of the links on this concept map will
work until it is reactivated.
If you need help turning JavaScript On, click here.
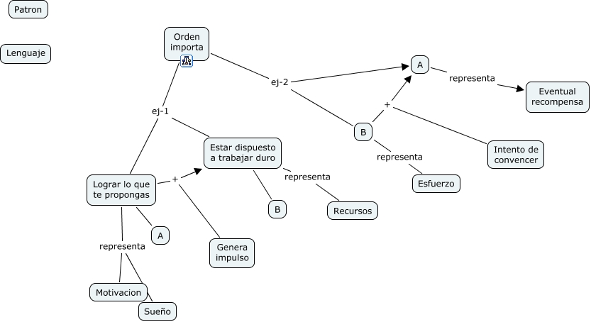
Este Cmap, tiene información relacionada con: Patron Lenguaje Orden Importa, Orden importa ej-1 Estar dispuesto a trabajar duro, Lograr lo que te propongas representa Motivacion, A representa Eventual recompensa, Lograr lo que te propongas A, Estar dispuesto a trabajar duro representa Recursos, Orden importa ej-2 A, Orden importa ej-1 Lograr lo que te propongas, Lograr lo que te propongas + Genera impulso, Orden importa ej-2 B, B representa Esfuerzo, B + Intento de convencer, Lograr lo que te propongas representa Sueño, Lograr lo que te propongas + Estar dispuesto a trabajar duro, B + A, Estar dispuesto a trabajar duro B