WARNING:
JavaScript is turned OFF. None of the links on this concept map will
work until it is reactivated.
If you need help turning JavaScript On, click here.
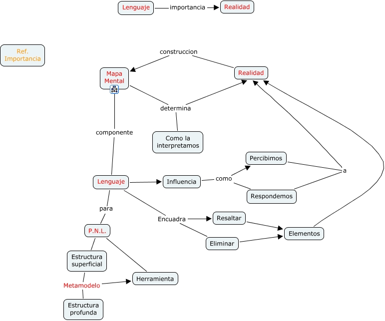
Este Cmap, tiene información relacionada con: Lenguaje Realidad Introduccion, Elementos Realidad, Respondemos a Realidad, Lenguaje Encuadra Eliminar, Resaltar Elementos, Mapa Mental determina Como la interpretamos, Lenguaje importancia Realidad, Lenguaje para P.N.L., Percibimos a Realidad, Influencia como Percibimos, Eliminar Elementos, Mapa Mental determina Realidad, P.N.L. Herramienta, Estructura superficial Metamodelo Herramienta, Estructura superficial Metamodelo Estructura profunda, Lenguaje Influencia, Influencia como Respondemos, Realidad construccion Mapa Mental, Mapa Mental componente Lenguaje, Lenguaje Encuadra Resaltar, P.N.L. Estructura superficial