WARNING:
JavaScript is turned OFF. None of the links on this concept map will
work until it is reactivated.
If you need help turning JavaScript On, click here.
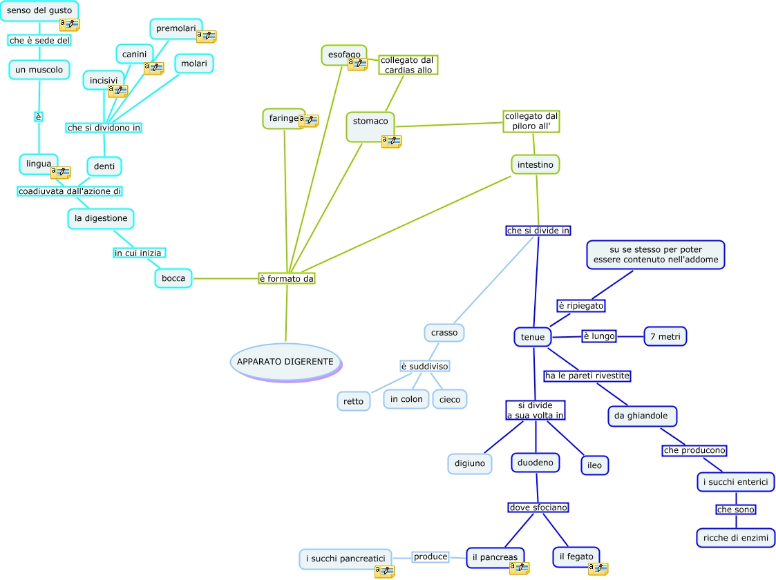
Questa Cmap, creata con IHMC CmapTools, contiene informazioni relative a: apparato digerente, stomaco collegato dal piloro all' intestino, APPARATO DIGERENTE è formato da esofago, tenue si divide a sua volta in digiuno, bocca in cui inizia la digestione, APPARATO DIGERENTE è formato da intestino, tenue si divide a sua volta in duodeno, intestino che si divide in tenue, denti che si dividono in molari, tenue si divide a sua volta in ileo, APPARATO DIGERENTE è formato da bocca, crasso è suddiviso in colon, esofago collegato dal cardias allo stomaco, un muscolo che è sede del senso del gusto, tenue è ripiegato su se stesso per poter essere contenuto nell'addome, i succhi enterici che sono ricche di enzimi, la digestione coadiuvata dall'azione di denti, da ghiandole che producono i succhi enterici, denti che si dividono in premolari, il pancreas produce i succhi pancreatici, duodeno dove sfociano il pancreas