WARNING:
JavaScript is turned OFF. None of the links on this concept map will
work until it is reactivated.
If you need help turning JavaScript On, click here.
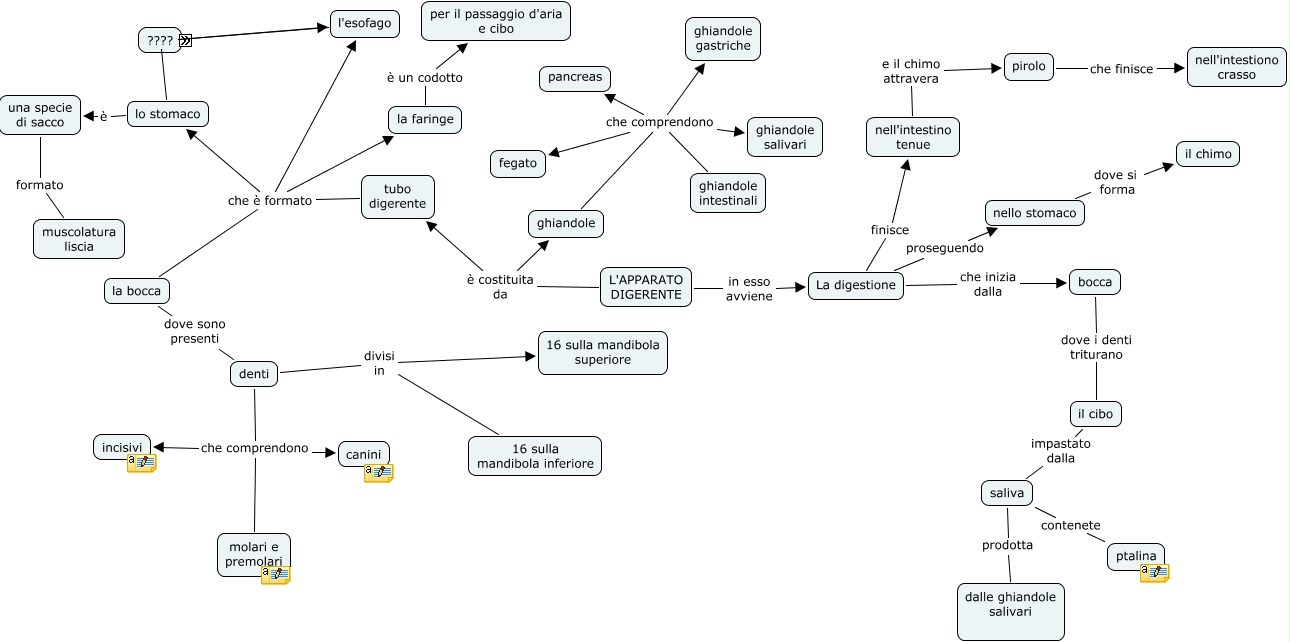
Questa Cmap, creata con IHMC CmapTools, contiene informazioni relative a: La digestione, saliva contenete ptalina, L'APPARATO DIGERENTE è costituita da ghiandole, L'APPARATO DIGERENTE in esso avviene La digestione, ghiandole che comprendono pancreas, denti che comprendono molari e premolari, ghiandole che comprendono fegato, la bocca dove sono presenti denti, pirolo che finisce nell'intestiono crasso, ghiandole che comprendono ghiandole salivari, denti che comprendono incisivi, denti divisi in 16 sulla mandibola inferiore, cardia terminante con il l'esofago, La digestione finisce nell'intestino tenue, la faringe è un codotto per il passaggio d'aria e cibo, denti divisi in 16 sulla mandibola superiore, bocca dove i denti triturano il cibo, tubo digerente che è formato l'esofago, il cibo impastato dalla saliva, cardia mettendolo in collegamento lo stomaco, denti che comprendono canini