WARNING:
JavaScript is turned OFF. None of the links on this concept map will
work until it is reactivated.
If you need help turning JavaScript On, click here.
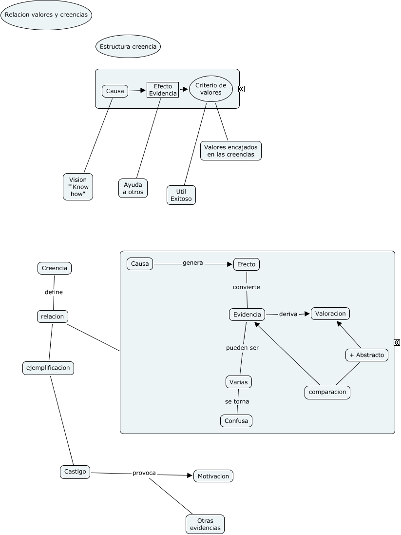
Este Cmap, tiene información relacionada con: Creencia estructura, Causa Vision ""Know how", Creencia define relacion, + Abstracto comparacion, Efecto Evidencia Ayuda a otros, Castigo provoca Motivacion, Evidencia pueden ser Varias, Efecto Evidencia Criterio de valores, Criterio de valores Util Exitoso, comparacion Evidencia, Efecto convierte Evidencia, Varias se torna Confusa, Criterio de valores Valores encajados en las creencias, Castigo provoca Otras evidencias, + Abstracto Valoracion, Evidencia deriva Valoracion, relacion ???? ????, relacion ejemplificacion, ejemplificacion Castigo, Castigo provoca Otras evidencias, Castigo provoca Motivacion