WARNING:
JavaScript is turned OFF. None of the links on this concept map will
work until it is reactivated.
If you need help turning JavaScript On, click here.
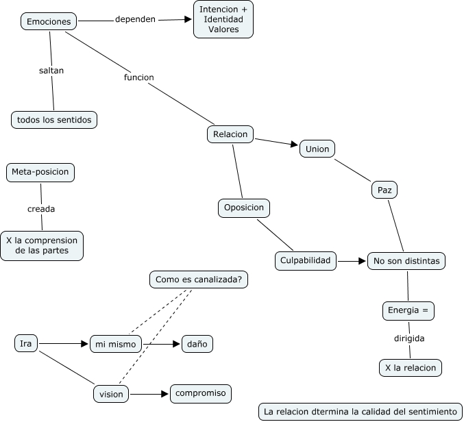
Este Cmap, tiene información relacionada con: Emociones Reconsideracion Relacion, Paz No son distintas, Energia = dirigida X la relacion, Oposicion Culpabilidad, vision compromiso, Ira mi mismo, Emociones funcion Relacion, Como es canalizada? vision, Meta-posicion creada X la comprension de las partes, Emociones dependen Intencion + Identidad Valores, Ira vision, Relacion Union, Union Paz, Relacion Oposicion, Emociones saltan todos los sentidos, Culpabilidad No son distintas, mi mismo daño, Como es canalizada? mi mismo, No son distintas Energia =