WARNING:
JavaScript is turned OFF. None of the links on this concept map will
work until it is reactivated.
If you need help turning JavaScript On, click here.
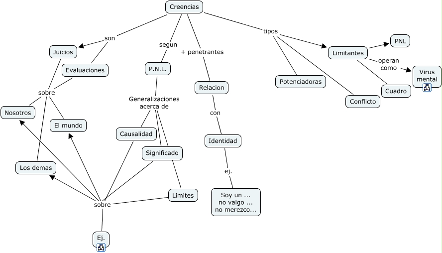
Este Cmap, tiene información relacionada con: Creencias poder palabra v inicial, Causalidad sobre Nosotros, Juicios sobre El mundo, Significado sobre Ej., Limitantes Cuadro, Creencias son Evaluaciones, Creencias tipos Limitantes, P.N.L. Generalizaciones acerca de Causalidad, Identidad ej. Soy un ... no valgo ... no merezco..., Causalidad sobre Los demas, Significado sobre El mundo, P.N.L. Generalizaciones acerca de Significado, P.N.L. Generalizaciones acerca de Limites, Significado sobre Los demas, Evaluaciones sobre Los demas, Limitantes PNL, Juicios sobre Los demas, Causalidad sobre Ej., Creencias son Juicios, Juicios sobre Nosotros, Evaluaciones sobre El mundo