WARNING:
JavaScript is turned OFF. None of the links on this concept map will
work until it is reactivated.
If you need help turning JavaScript On, click here.
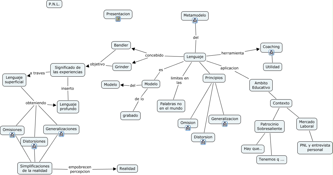
Este Cmap, tiene información relacionada con: PNL Metamodelo Lenguaje, Grinder objetivo Significado de las experiencias, Lenguaje concebido Grinder, Principios Distorsion, Significado de las experiencias inserto Lenguaje profundo, Modelo de lo grabado, Lenguaje concebido Bandler, Patrocinio Sobresaliente Tenemos q ..., Principios Generalizacion, Metamodelo del Lenguaje, Distorsiones Simplificaciones de la realidad, Mercado Laboral PNL y entrevista personal, Coaching Utilidad, Lenguaje limites en las Palabras no en el mundo, Lenguaje superficial obteniendo Generalizaciones, Principios Omision, Lenguaje herramienta Coaching, Omisiones Simplificaciones de la realidad, Contexto Mercado Laboral, Bandler objetivo Significado de las experiencias, Ambito Educativo Contexto