WARNING:
JavaScript is turned OFF. None of the links on this concept map will
work until it is reactivated.
If you need help turning JavaScript On, click here.
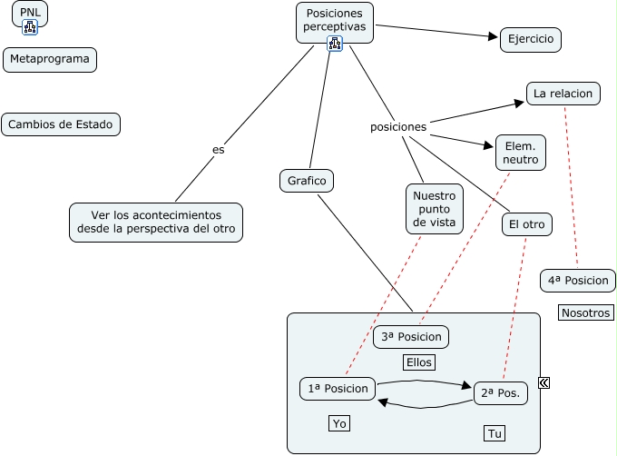
Este Cmap, tiene información relacionada con: PNL Metraprograma Cambios Estado Posiciones Perceptivas, Grafico ????, Nuestro punto de vista 1ª Posicion, Elem. neutro 3ª Posicion, 2ª Pos. 1ª Posicion, La relacion 4ª Posicion, El otro 2ª Pos., Posiciones perceptivas posiciones La relacion, Posiciones perceptivas posiciones Nuestro punto de vista, Posiciones perceptivas posiciones El otro, Posiciones perceptivas Ejercicio, Posiciones perceptivas posiciones Elem. neutro, Posiciones perceptivas Grafico, 1ª Posicion 2ª Pos., Posiciones perceptivas es Ver los acontecimientos desde la perspectiva del otro