WARNING:
JavaScript is turned OFF. None of the links on this concept map will
work until it is reactivated.
If you need help turning JavaScript On, click here.
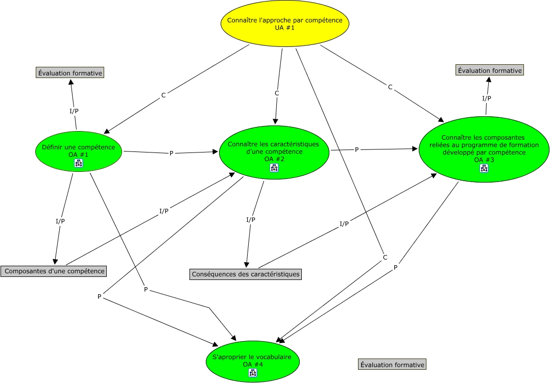
Cette carte de concepts créée avec IHMC CmapTools traite de: ressthappcompétence, Définir une compétence OA #1 I/P Évaluation formative, Définir une compétence OA #1 P Connaître les caractéristiques d'une compétence OA #2, Connaître l'approche par compétence UA #1 C Connaître les composantes reliées au programme de formation développé par compétence OA #3, Connaître les caractéristiques d'une compétence OA #2 P Connaître les composantes reliées au programme de formation développé par compétence OA #3, Connaître l'approche par compétence UA #1 C Connaître les caractéristiques d'une compétence OA #2, Connaître les composantes reliées au programme de formation développé par compétence OA #3 I/P Évaluation formative, Définir une compétence OA #1 I/P Composantes d'une compétence, Conséquences des caractéristiques I/P Connaître les composantes reliées au programme de formation développé par compétence OA #3, Connaître l'approche par compétence UA #1 C Définir une compétence OA #1, Connaître les caractéristiques d'une compétence OA #2 P S'aproprier le vocabulaire OA #4, Connaître les caractéristiques d'une compétence OA #2 I/P Conséquences des caractéristiques, Composantes d'une compétence I/P Connaître les caractéristiques d'une compétence OA #2, Connaître l'approche par compétence UA #1 C S'aproprier le vocabulaire OA #4, Définir une compétence OA #1 P S'aproprier le vocabulaire OA #4, Connaître les composantes reliées au programme de formation développé par compétence OA #3 P S'aproprier le vocabulaire OA #4