WARNING:
JavaScript is turned OFF. None of the links on this concept map will
work until it is reactivated.
If you need help turning JavaScript On, click here.
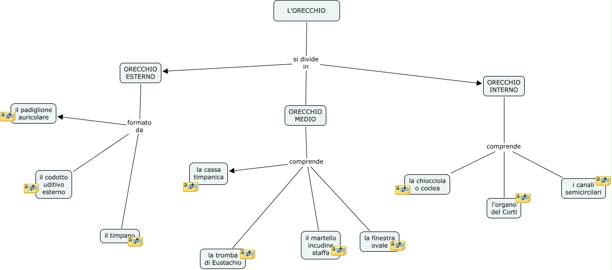
Questa Cmap, creata con IHMC CmapTools, contiene informazioni relative a: L'ORECCHIO, L'ORECCHIO si divide in ORECCHIO MEDIO, ORECCHIO INTERNO comprende la chiocciola o coclea, ORECCHIO MEDIO comprende la cassa timpanica, ORECCHIO INTERNO comprende l'organo del Corti, ORECCHIO MEDIO comprende il martello incudine staffa, L'ORECCHIO si divide in ORECCHIO ESTERNO, ORECCHIO INTERNO comprende i canali semicircilari, ORECCHIO ESTERNO formato da il timpano, ORECCHIO MEDIO comprende la tromba di Eustachio, ORECCHIO ESTERNO formato da il padiglione auricolare, L'ORECCHIO si divide in ORECCHIO INTERNO, ORECCHIO MEDIO comprende la finestra ovale, ORECCHIO ESTERNO formato da il codotto uditivo esterno