WARNING:
JavaScript is turned OFF. None of the links on this concept map will
work until it is reactivated.
If you need help turning JavaScript On, click here.
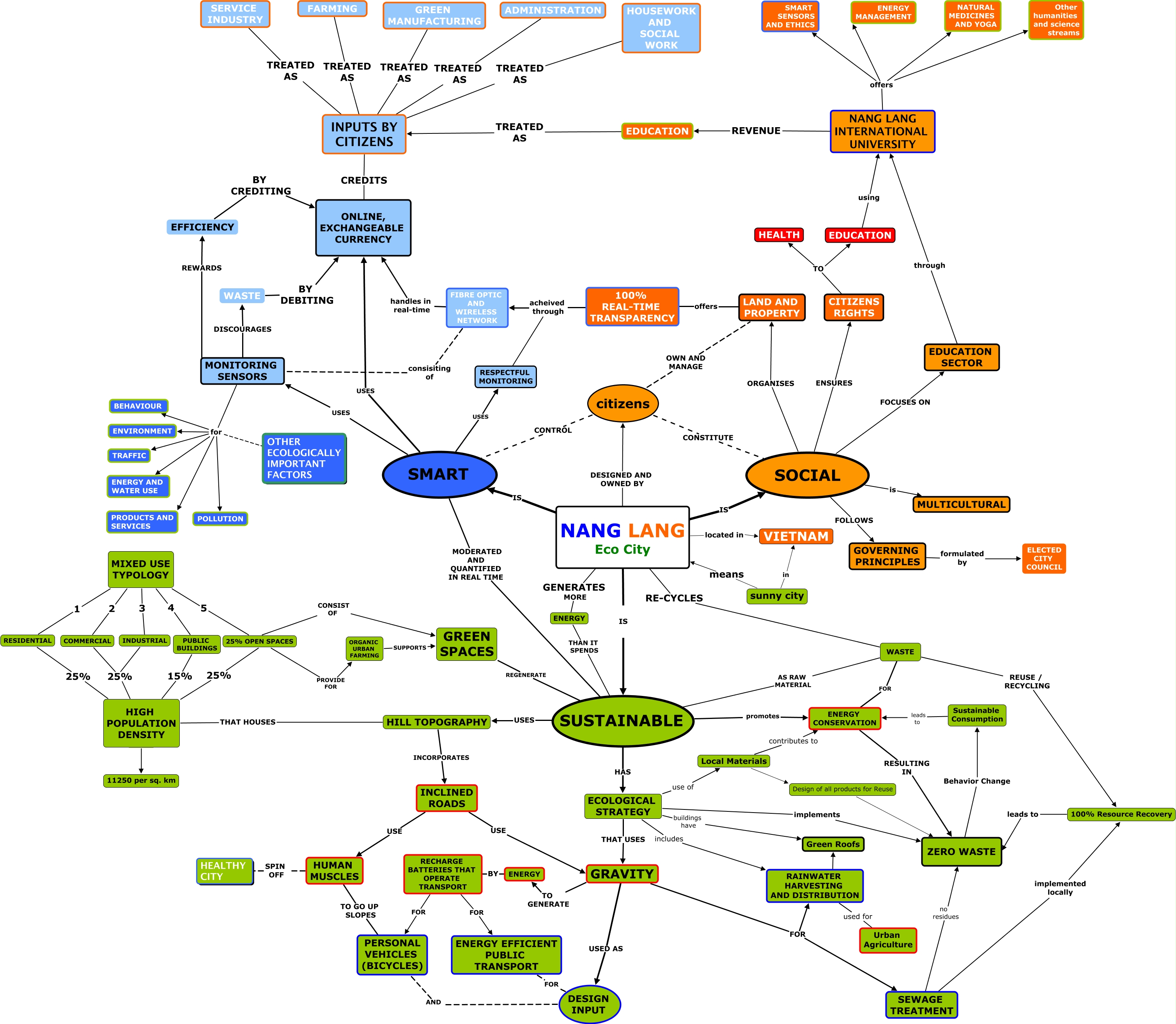
This Concept Map, created with IHMC CmapTools, has information related to: NANG LANG_10, citizens CONSTITUTE SOCIAL, GRAVITY USED AS DESIGN INPUT, ADMINISTRATION TREATED AS INPUTS BY CITIZENS, MONITORING SENSORS for ENERGY AND WATER USE, NANG LANG Eco City DESIGNED AND OWNED BY citizens, ORGANIC URBAN FARMING SUPPORTS GREEN SPACES, HUMAN MUSCLES TO GO UP SLOPES PERSONAL VEHICLES (BICYCLES), HILL TOPOGRAPHY THAT HOUSES HIGH POPULATION DENSITY, NANG LANG Eco City IS SUSTAINABLE, HUMAN MUSCLES SPIN OFF HEALTHY CITY, CITIZENS RIGHTS TO HEALTH, sunny city in VIETNAM, SOCIAL ORGANISES LAND AND PROPERTY, SOCIAL ENSURES CITIZENS RIGHTS, 100% REAL-TIME TRANSPARENCY acheived through RESPECTFUL MONITORING, MONITORING SENSORS for BEHAVIOUR, INCLINED ROADS USE GRAVITY, 25% OPEN SPACES CONSIST OF GREEN SPACES, EDUCATION TREATED AS INPUTS BY CITIZENS, SERVICE INDUSTRY TREATED AS INPUTS BY CITIZENS