WARNING:
JavaScript is turned OFF. None of the links on this concept map will
work until it is reactivated.
If you need help turning JavaScript On, click here.
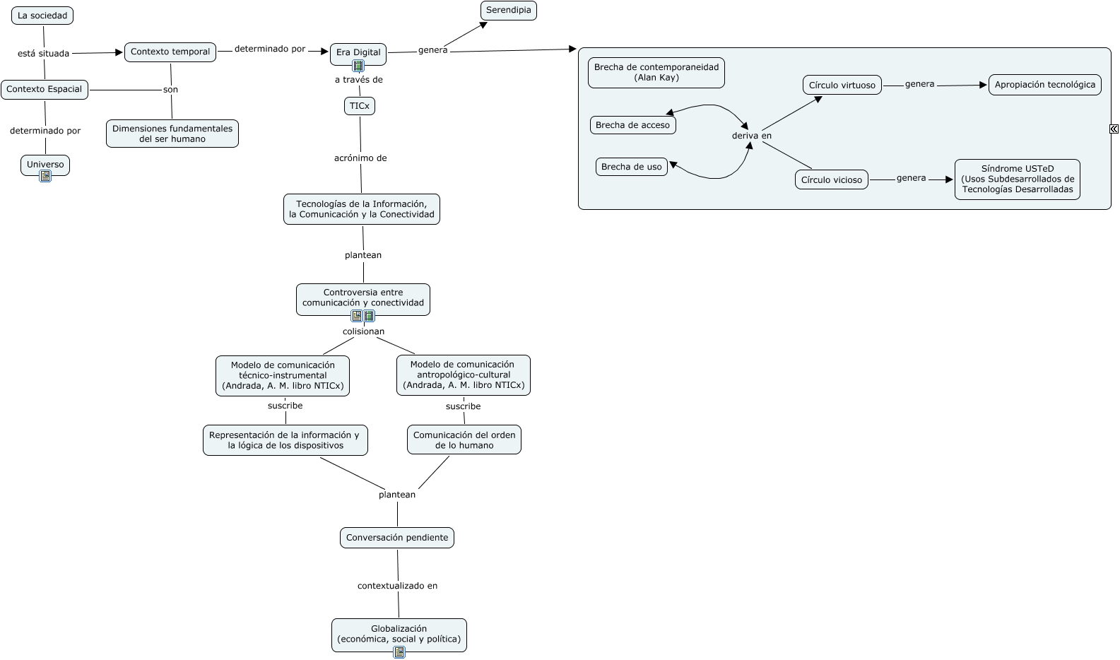
Este Cmap, tiene información relacionada con: Mapa introductorio SC y CDI 2013, Círculo virtuoso genera Apropiación tecnológica, Era Digital genera Brechas, Modelo de comunicación técnico-instrumental (Andrada, A. M. libro NTICx) suscribe Representación de la información y la lógica de los dispositivos, Modelo de comunicación antropológico-cultural (Andrada, A. M. libro NTICx) suscribe Comunicación del orden de lo humano, Controversia entre comunicación y conectividad colisionan Modelo de comunicación técnico-instrumental (Andrada, A. M. libro NTICx), Controversia entre comunicación y conectividad colisionan Modelo de comunicación antropológico-cultural (Andrada, A. M. libro NTICx), Contexto temporal son Dimensiones fundamentales del ser humano, Contexto temporal determinado por Era Digital, Contexto Espacial son Dimensiones fundamentales del ser humano, Círculo vicioso genera Síndrome USTeD (Usos Subdesarrollados de Tecnologías Desarrolladas, Comunicación del orden de lo humano plantean Conversación pendiente, La sociedad está situada Contexto Espacial, Tecnologías de la Información, la Comunicación y la Conectividad plantean Controversia entre comunicación y conectividad, Conversación pendiente contextualizado en Globalización (económica, social y política), Era Digital a través de TICx, La sociedad está situada Contexto temporal, TICx acrónimo de Tecnologías de la Información, la Comunicación y la Conectividad, Representación de la información y la lógica de los dispositivos plantean Conversación pendiente, Era Digital genera Serendipia, Contexto Espacial determinado por Universo