WARNING:
JavaScript is turned OFF. None of the links on this concept map will
work until it is reactivated.
If you need help turning JavaScript On, click here.
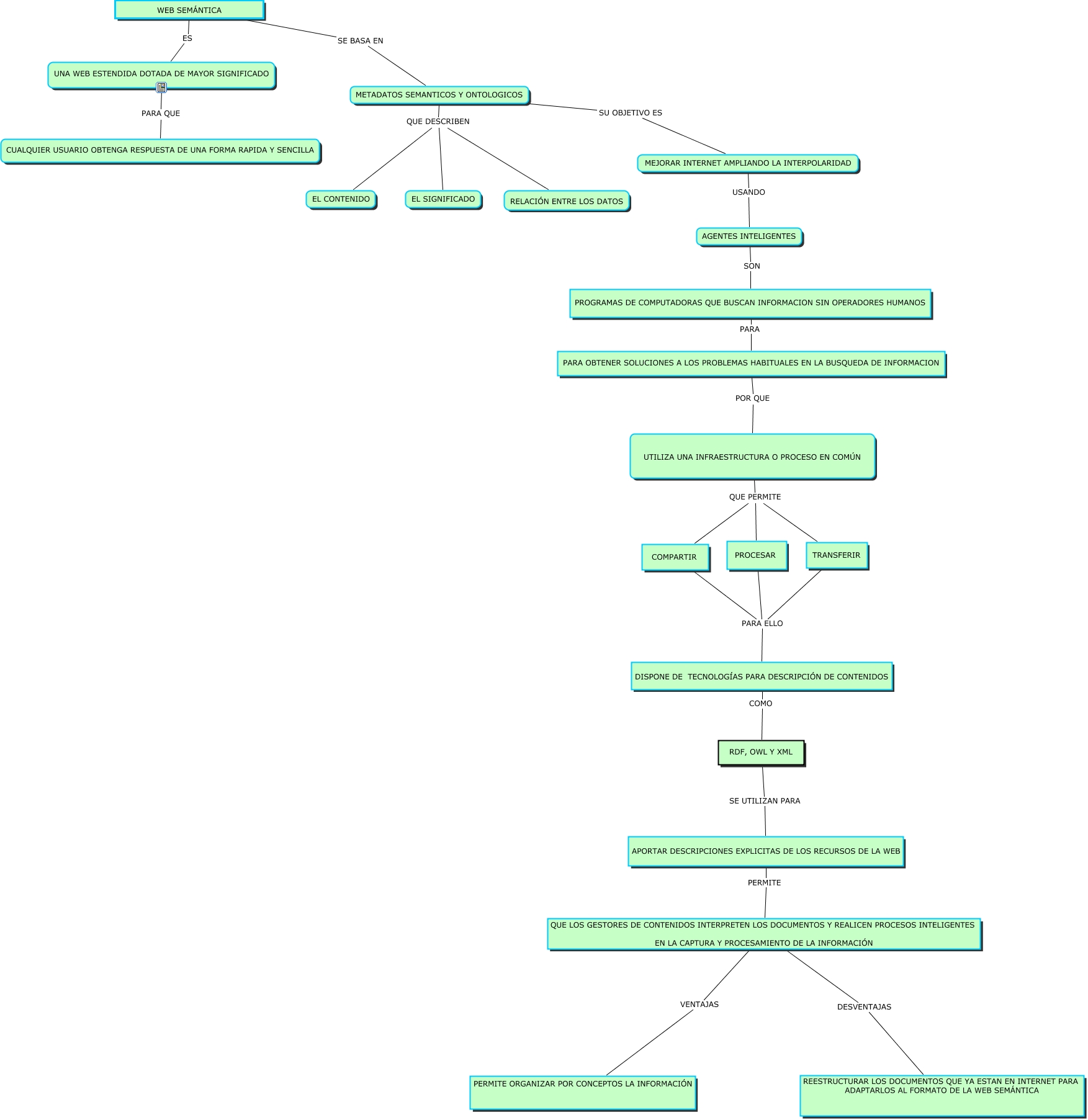
Este Cmap, tiene información relacionada con: Web Semantica, RDF, OWL Y XML SE UTILIZAN PARA APORTAR DESCRIPCIONES EXPLICITAS DE LOS RECURSOS DE LA WEB, COMPARTIR PARA ELLO DISPONE DE TECNOLOGÍAS PARA DESCRIPCIÓN DE CONTENIDOS, MEJORAR INTERNET AMPLIANDO LA INTERPOLARIDAD USANDO AGENTES INTELIGENTES, WEB SEMÁNTICA SE BASA EN METADATOS SEMANTICOS Y ONTOLOGICOS, APORTAR DESCRIPCIONES EXPLICITAS DE LOS RECURSOS DE LA WEB PERMITE QUE LOS GESTORES DE CONTENIDOS INTERPRETEN LOS DOCUMENTOS Y REALICEN PROCESOS INTELIGENTES EN LA CAPTURA Y PROCESAMIENTO DE LA INFORMACIÓN, UTILIZA UNA INFRAESTRUCTURA O PROCESO EN COMÚN QUE PERMITE COMPARTIR, UTILIZA UNA INFRAESTRUCTURA O PROCESO EN COMÚN QUE PERMITE PROCESAR, PROGRAMAS DE COMPUTADORAS QUE BUSCAN INFORMACION SIN OPERADORES HUMANOS PARA PARA OBTENER SOLUCIONES A LOS PROBLEMAS HABITUALES EN LA BUSQUEDA DE INFORMACION, DISPONE DE TECNOLOGÍAS PARA DESCRIPCIÓN DE CONTENIDOS COMO RDF, OWL Y XML, PROCESAR PARA ELLO DISPONE DE TECNOLOGÍAS PARA DESCRIPCIÓN DE CONTENIDOS, WEB SEMÁNTICA ES UNA WEB ESTENDIDA DOTADA DE MAYOR SIGNIFICADO, UTILIZA UNA INFRAESTRUCTURA O PROCESO EN COMÚN QUE PERMITE TRANSFERIR, METADATOS SEMANTICOS Y ONTOLOGICOS QUE DESCRIBEN EL CONTENIDO, METADATOS SEMANTICOS Y ONTOLOGICOS QUE DESCRIBEN EL SIGNIFICADO, PARA OBTENER SOLUCIONES A LOS PROBLEMAS HABITUALES EN LA BUSQUEDA DE INFORMACION POR QUE UTILIZA UNA INFRAESTRUCTURA O PROCESO EN COMÚN, TRANSFERIR PARA ELLO DISPONE DE TECNOLOGÍAS PARA DESCRIPCIÓN DE CONTENIDOS, QUE LOS GESTORES DE CONTENIDOS INTERPRETEN LOS DOCUMENTOS Y REALICEN PROCESOS INTELIGENTES EN LA CAPTURA Y PROCESAMIENTO DE LA INFORMACIÓN DESVENTAJAS REESTRUCTURAR LOS DOCUMENTOS QUE YA ESTAN EN INTERNET PARA ADAPTARLOS AL FORMATO DE LA WEB SEMÁNTICA, QUE LOS GESTORES DE CONTENIDOS INTERPRETEN LOS DOCUMENTOS Y REALICEN PROCESOS INTELIGENTES EN LA CAPTURA Y PROCESAMIENTO DE LA INFORMACIÓN VENTAJAS PERMITE ORGANIZAR POR CONCEPTOS LA INFORMACIÓN, UNA WEB ESTENDIDA DOTADA DE MAYOR SIGNIFICADO PARA QUE CUALQUIER USUARIO OBTENGA RESPUESTA DE UNA FORMA RAPIDA Y SENCILLA, AGENTES INTELIGENTES SON PROGRAMAS DE COMPUTADORAS QUE BUSCAN INFORMACION SIN OPERADORES HUMANOS