WARNING:
JavaScript is turned OFF. None of the links on this concept map will
work until it is reactivated.
If you need help turning JavaScript On, click here.
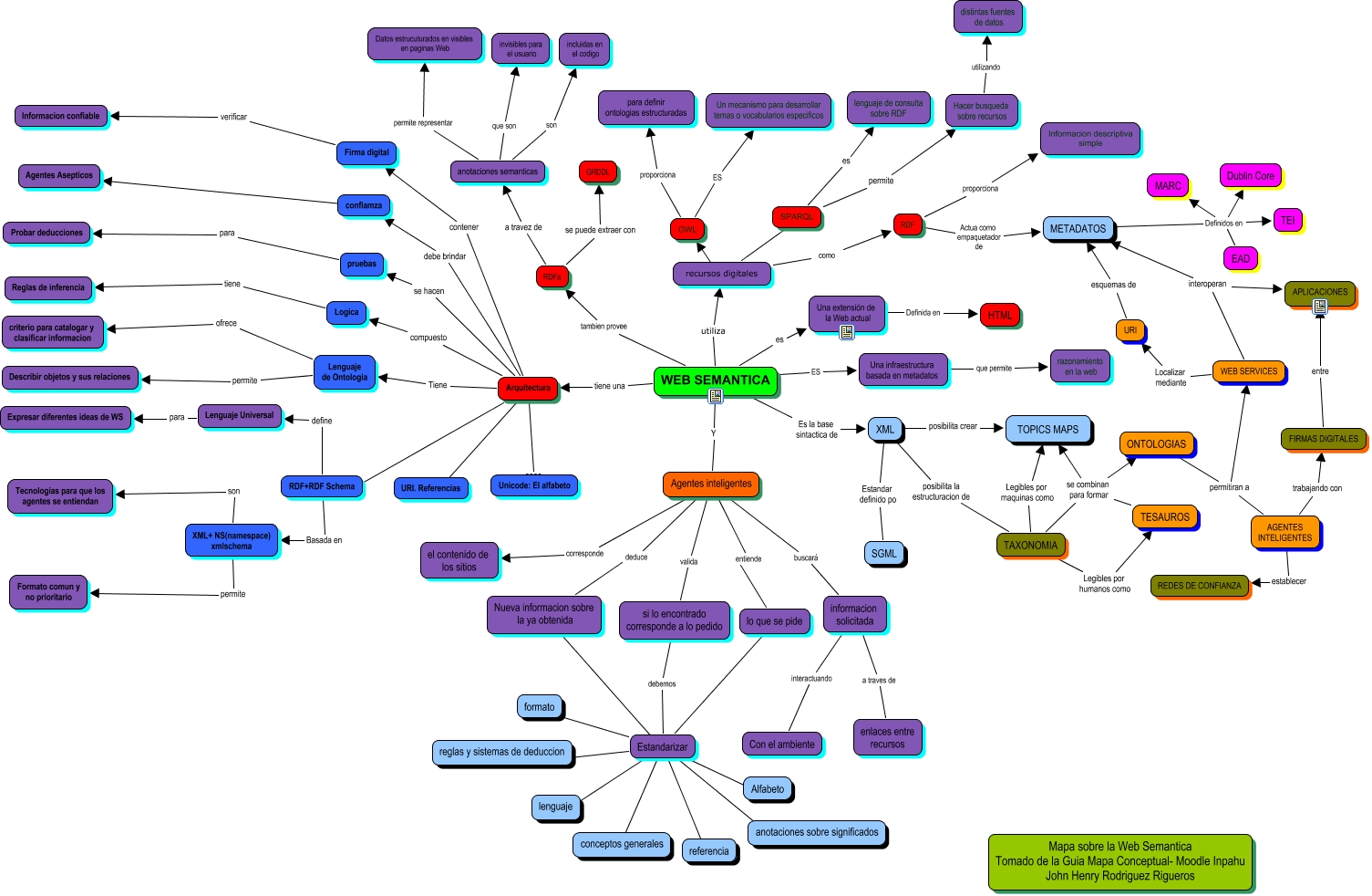
Este Cmap, tiene información relacionada con: MAPA PARA NOTA FINAL, Firma digital verificar Informacion confiable, RDFa a travez de anotaciones semanticas, WEB SEMANTICA utiliza recursos digitales, XML posibilita crear TOPICS MAPS, Agentes inteligentes valida si lo encontrado corresponde a lo pedido, Agentes inteligentes deduce Nueva informacion sobre la ya obtenida, METADATOS Definidos en MARC, Estandarizar ???? anotaciones sobre significados, ONTOLOGIAS permitiran a AGENTES INTELIGENTES, RDFa se puede extraer con GRDDL, Estandarizar ???? formato, WEB SEMANTICA ES Una infraestructura basada en metadatos, lo que se pide ???? Estandarizar, Nueva informacion sobre la ya obtenida ???? Estandarizar, METADATOS Definidos en TEI, Agentes inteligentes corresponde el contenido de los sitios, Una extensión de la Web actual Definida en HTML, RDF+RDF Schema Basada en XML+ NS(namespace) xmlschema, Agentes inteligentes entiende lo que se pide, WEB SERVICES interoperan APLICACIONES