WARNING:
JavaScript is turned OFF. None of the links on this concept map will
work until it is reactivated.
If you need help turning JavaScript On, click here.
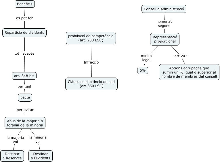
Este Cmap, tiene información relacionada con: Escenari 6, Representació proporcional art.243 Accions agrupades que sumin un % igual o superior al nombre de membres del consell, Beneficis es pot fer Repartició de dividents, Abús de la majoria o torania de la minoria la majoria vol Destinar a Reserves, Repartició de dividents tot i suspès art. 348 bis, pacte per evitar Abús de la majoria o torania de la minoria, art. 348 bis per tant pacte, Abús de la majoria o torania de la minoria la minoria vol Destinar a Dividents, prohibició de competència (art. 230 LSC) Infracció Clàusules d'extinció de soci (art.350 LSC), Representació proporcional mínim legal 5%, Consell d'Administració nomenat segons Representació proporcional