WARNING:
JavaScript is turned OFF. None of the links on this concept map will
work until it is reactivated.
If you need help turning JavaScript On, click here.
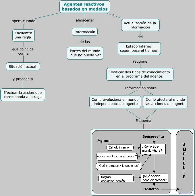
Este Cmap, tiene información relacionada con: Agente reflejo con estado, Situación actual y procede a Efectuar la acción que corresponda a la regla, Agentes reactivos basados en modelos opera cuando Encuentra una regla, Información de las Partes del mundo que no puede ver, Agentes reactivos basados en modelos la Actualización de la información, Codificar dos tipos de conocimiento en el programa del agente: Información sobre Como afecta al mundo las acciones del agnete, Codificar dos tipos de conocimiento en el programa del agente: Información sobre Como evoluciona el mundo independiente del agente, Como afecta al mundo las acciones del agnete Esquema, Como evoluciona el mundo independiente del agente Esquema, Actualización de la información del Estado interno según pasa el tiempo, Estado interno según pasa el tiempo requiere Codificar dos tipos de conocimiento en el programa del agente:, Encuentra una regla que coincide con la Situación actual, Agentes reactivos basados en modelos almacenar Información