WARNING:
JavaScript is turned OFF. None of the links on this concept map will
work until it is reactivated.
If you need help turning JavaScript On, click here.
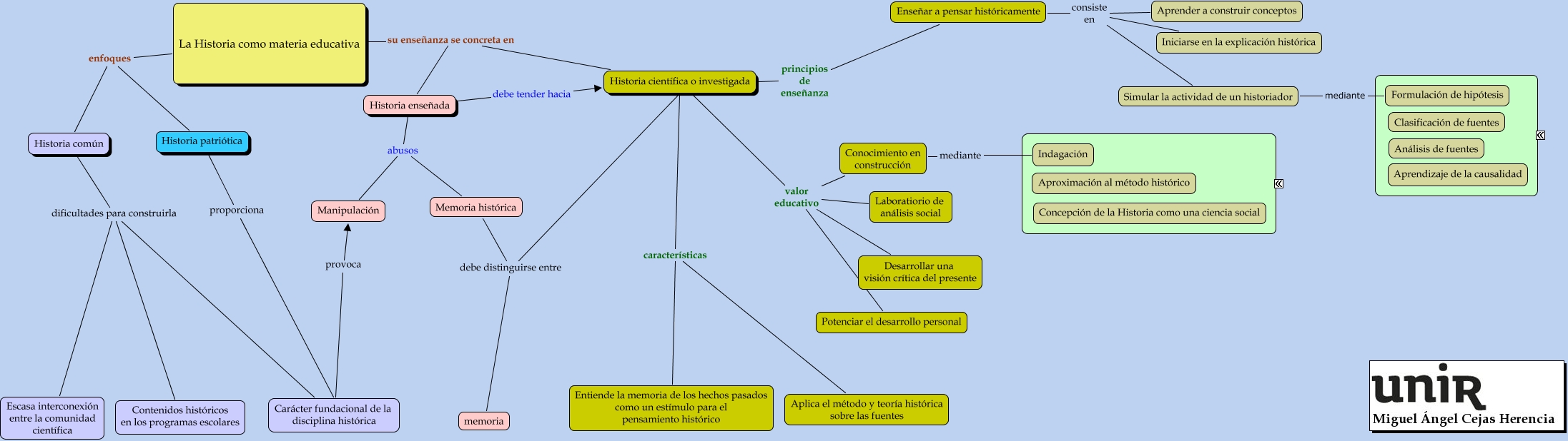
Este Cmap, tiene información relacionada con: La Historia como materia educativa, Historia científica o investigada características Aplica el método y teoría histórica sobre las fuentes, Enseñar a pensar históricamente consiste en Iniciarse en la explicación histórica, Enseñar a pensar históricamente consiste en Aprender a construir conceptos, Historia enseñada abusos Memoria histórica, La Historia como materia educativa enfoques Historia patriótica, Historia enseñada abusos Manipulación, La Historia como materia educativa su enseñanza se concreta en Historia científica o investigada, Historia científica o investigada valor educativo Laboratiorio de análisis social, Enseñar a pensar históricamente consiste en Simular la actividad de un historiador, Historia científica o investigada valor educativo Conocimiento en construcción, Historia común dificultades para construirla Escasa interconexión entre la comunidad científica, Memoria histórica debe distinguirse entre memoria, Conocimiento en construcción mediante Indagación, Historia patriótica proporciona Carácter fundacional de la disciplina histórica, La Historia como materia educativa su enseñanza se concreta en Historia enseñada, La Historia como materia educativa enfoques Historia común, Historia científica o investigada principios de enseñanza Enseñar a pensar históricamente, Historia científica o investigada valor educativo Desarrollar una visión crítica del presente, Carácter fundacional de la disciplina histórica provoca Manipulación, Historia común dificultades para construirla Carácter fundacional de la disciplina histórica