WARNING:
JavaScript is turned OFF. None of the links on this concept map will
work until it is reactivated.
If you need help turning JavaScript On, click here.
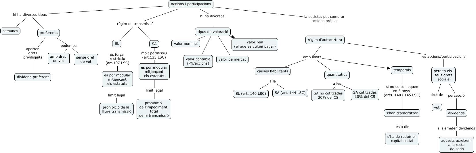
Este Cmap, tiene información relacionada con: Mapa 6, es por modular mitjançant els estatuts límit legal prohibició de l'impediment total de la transmissió, règim d'autocartera amb límits temporals, causes habilitants a la SA (art. 144 LSC), Accions i participacions hi ha diversos tipus de valoració, preferents aporten drets privilegiats dividend preferent, temporals si no es col·loquen en 3 anys (arts. 140 i 145 LSC) s'han d'amortitzar, règim d'autocartera les accions/participacions perden els seus drets socials, SL es força restrictiu (art.107 LSC) es por modular mitjançant els estatuts, quantitatius a les SA cotitzades 10% del CS, quantitatius a les SA no cotitzades 20% del CS, tipus de valoració ???? valor real (el que es vulgui pagar), Accions i participacions règim de transmissió SL, s'han d'amortitzar és a dir s'ha de reduïr el capital social, règim d'autocartera amb límits quantitatius, Accions i participacions la societat pot comprar accions pròpies règim d'autocartera, perden els seus drets socials percepció dividends, Accions i participacions hi ha diversos tipus preferents, Accions i participacions hi ha diversos tipus comunes, preferents poden ser amb dret de vot, perden els seus drets socials dret de vot