WARNING:
JavaScript is turned OFF. None of the links on this concept map will
work until it is reactivated.
If you need help turning JavaScript On, click here.
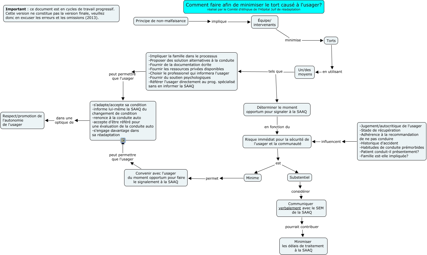
Cette carte de concepts créée avec IHMC CmapTools traite de: comment min. torts 29 avril.cmap, Déterminer le moment opportum pour signaler à la SAAQ en fonction du Risque immédiat pour la sécurité de l'usager et la communauté, Équipe/ intervenants minimise Torts, Torts en utilisant Un/des moyens, Un/des moyens tels que Déterminer le moment opportum pour signaler à la SAAQ, Convenir avec l'usager du moment opportum pour faire le signalement à la SAAQ peut permettre que l'usager -s'adapte/accepte sa condition -informe lui-même la SAAQ du changement de condition -renonce à la conduite auto -accepte d'être référé pour une évaluation de la conduite auto -s'engage davantage dans sa réadaptation, Risque immédiat pour la sécurité de l'usager et la communauté est Substentiel, Substentiel considérer Communiquer verbalement avec le SEM de la SAAQ, Risque immédiat pour la sécurité de l'usager et la communauté est Minime, Principe de non-malfaisance implique Équipe/ intervenants, -Jugement/autocritique de l'usager -Stade de récupération -Adhérence à la recommandation de ne pas conduire -Historique d'accident -Habitudes de conduite prémorbides -Patient conduit-il présentement? -Famille est-elle impliquée? influencent Risque immédiat pour la sécurité de l'usager et la communauté, Un/des moyens tels que -Impliquer la famille dans le processus -Proposer des solution alternatives à la conduite -Fournir de la documentation écrite -Fournir les ressources privées disponibles -Choisir le professionel qui informera l'usager -Fournir du soutien psychologiques -Référer l'usager directement au prog. spécialisé sans en informer la SAAQ, Communiquer verbalement avec le SEM de la SAAQ pourrait contribuer Minimiser les délais de traitement à la SAAQ, -s'adapte/accepte sa condition -informe lui-même la SAAQ du changement de condition -renonce à la conduite auto -accepte d'être référé pour une évaluation de la conduite auto -s'engage davantage dans sa réadaptation dans une optique de Respect/promotion de l'autonomie de l'usager, -Impliquer la famille dans le processus -Proposer des solution alternatives à la conduite -Fournir de la documentation écrite -Fournir les ressources privées disponibles -Choisir le professionel qui informera l'usager -Fournir du soutien psychologiques -Référer l'usager directement au prog. spécialisé sans en informer la SAAQ peut permettre que l'usager -s'adapte/accepte sa condition -informe lui-même la SAAQ du changement de condition -renonce à la conduite auto -accepte d'être référé pour une évaluation de la conduite auto -s'engage davantage dans sa réadaptation, Minime permet Convenir avec l'usager du moment opportum pour faire le signalement à la SAAQ