WARNING:
JavaScript is turned OFF. None of the links on this concept map will
work until it is reactivated.
If you need help turning JavaScript On, click here.
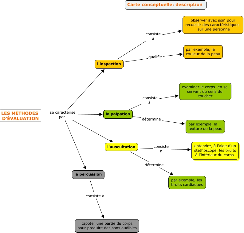
Cette carte de concepts créée avec IHMC CmapTools traite de: Carte conceptuelle - Description, la percussion consiste à tapoter une partie du corps pour produire des sons audibles, l'inspection consiste à observer avec soin pour recueillir des caractéristiques sur une personne, LES MÉTHODES D'ÉVALUATION se caractérise par l'inspection, LES MÉTHODES D'ÉVALUATION se caractérise par la percussion, l'inspection qualifie par exemple, la couleur de la peau, l'auscultation détermine par exemple, les bruits cardiaques, LES MÉTHODES D'ÉVALUATION se caractérise par l'auscultation, LES MÉTHODES D'ÉVALUATION se caractérise par la palpation, l'auscultation consiste à entendre, à l'aide d'un stéthoscope, les bruits à l'intérieur du corps, la palpation détermine par exemple, la texture de la peau, la palpation consiste à examiner le corps en se servant du sens du toucher