WARNING:
JavaScript is turned OFF. None of the links on this concept map will
work until it is reactivated.
If you need help turning JavaScript On, click here.
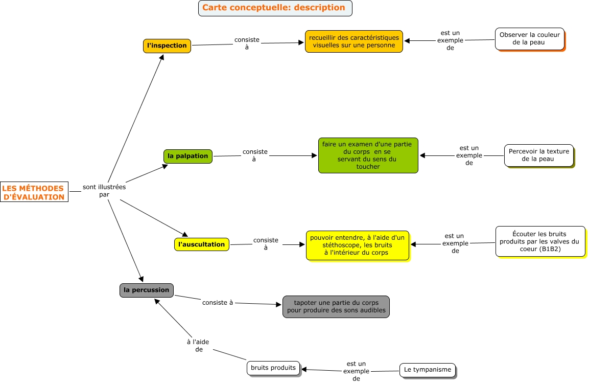
Cette carte de concepts créée avec IHMC CmapTools traite de: Carte conceptuelle - Description 3, LES MÉTHODES D'ÉVALUATION sont illustrées par la percussion, LES MÉTHODES D'ÉVALUATION sont illustrées par la palpation, la percussion consiste à tapoter une partie du corps pour produire des sons audibles, la palpation consiste à faire un examen d'une partie du corps en se servant du sens du toucher, LES MÉTHODES D'ÉVALUATION sont illustrées par l'inspection, LES MÉTHODES D'ÉVALUATION sont illustrées par l'auscultation, l'auscultation consiste à pouvoir entendre, à l'aide d'un stéthoscope, les bruits à l'intérieur du corps, l'inspection consiste à recueillir des caractéristiques visuelles sur une personne