WARNING:
JavaScript is turned OFF. None of the links on this concept map will
work until it is reactivated.
If you need help turning JavaScript On, click here.
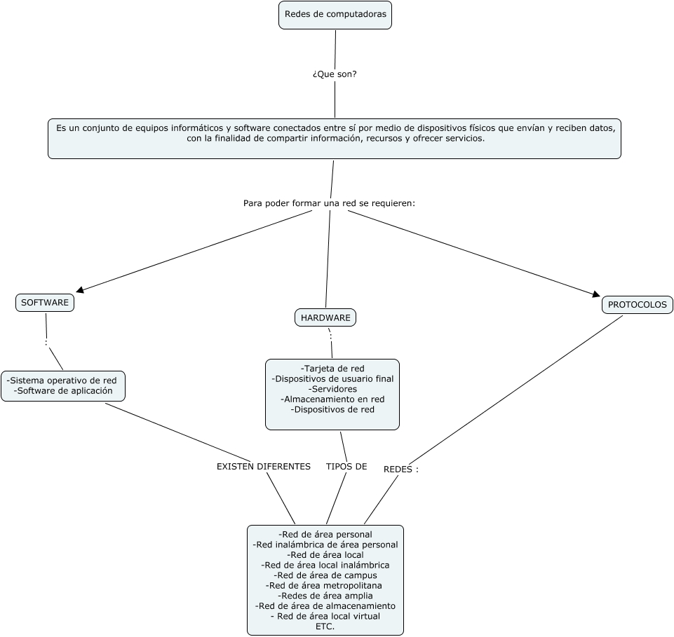
Este Cmap, tiene información relacionada con: redes de computadoras, Redes de computadoras ¿Que son? Es un conjunto de equipos informáticos y software conectados entre sí por medio de dispositivos físicos que envían y reciben datos, con la finalidad de compartir información, recursos y ofrecer servicios., -Sistema operativo de red -Software de aplicación EXISTEN DIFERENTES -Red de área personal -Red inalámbrica de área personal -Red de área local -Red de área local inalámbrica -Red de área de campus -Red de área metropolitana -Redes de área amplia -Red de área de almacenamiento - Red de área local virtual ETC., Es un conjunto de equipos informáticos y software conectados entre sí por medio de dispositivos físicos que envían y reciben datos, con la finalidad de compartir información, recursos y ofrecer servicios. Para poder formar una red se requieren: SOFTWARE, PROTOCOLOS REDES : -Red de área personal -Red inalámbrica de área personal -Red de área local -Red de área local inalámbrica -Red de área de campus -Red de área metropolitana -Redes de área amplia -Red de área de almacenamiento - Red de área local virtual ETC., HARDWARE : -Tarjeta de red -Dispositivos de usuario final -Servidores -Almacenamiento en red -Dispositivos de red, SOFTWARE : -Sistema operativo de red -Software de aplicación, -Tarjeta de red -Dispositivos de usuario final -Servidores -Almacenamiento en red -Dispositivos de red TIPOS DE -Red de área personal -Red inalámbrica de área personal -Red de área local -Red de área local inalámbrica -Red de área de campus -Red de área metropolitana -Redes de área amplia -Red de área de almacenamiento - Red de área local virtual ETC., Es un conjunto de equipos informáticos y software conectados entre sí por medio de dispositivos físicos que envían y reciben datos, con la finalidad de compartir información, recursos y ofrecer servicios. Para poder formar una red se requieren: HARDWARE, Es un conjunto de equipos informáticos y software conectados entre sí por medio de dispositivos físicos que envían y reciben datos, con la finalidad de compartir información, recursos y ofrecer servicios. Para poder formar una red se requieren: PROTOCOLOS