WARNING:
JavaScript is turned OFF. None of the links on this concept map will
work until it is reactivated.
If you need help turning JavaScript On, click here.
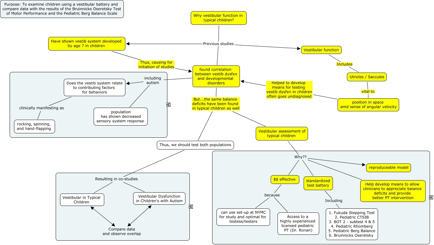
This Concept Map, created with IHMC CmapTools, has information related to: Project Rationale 2015, Why vestibular function in typical children? Previous studies Have shown vestib system developed by age 7 in children, Vestibular assessment of typical children Why?? standardized test battery, found correlation between vestib dysfxn and developmental disorders including autism Does the vestib system relate to contributing factors for behaviors, Vestibular assessment of typical children Why?? $$ effective, Vestibular assessment of typical children Why?? Help develop means to allow clinicians to appreciate balance deficits and provide better PT intervention, Utricles / Saccules vital to position in space amd sense of angular velocity, Vestibular assessment of typical children Why?? reproduceable model, Thus, we should test both populations Resulting in co-studies Vestibular Dysfunction in Children's with Autism, found correlation between vestib dysfxn and developmental disorders But...the same balance deficits have been found in typical children as well Vestibular assessment of typical children, Vestibular in Typical Children Compare data and observe overlap Vestibular Dysfunction in Children's with Autism, Does the vestib system relate to contributing factors for behaviors clinically manifesting as rocking, spinning, and hand-flapping, $$ effective because Access to a highly experienced licensed pediatric PT (Dr. Ronan), Vestibular function Includes Utricles / Saccules, Thus, we should test both populations Resulting in co-studies Vestibular in Typical Children, $$ effective because can use set-up at NYMC for study and optimal for testess/testers, position in space amd sense of angular velocity Helped to develop means for testing vestib dysfxn in children often goes undiagnosed found correlation between vestib dysfxn and developmental disorders, Have shown vestib system developed by age 7 in children Thus, causing for initiation of studies found correlation between vestib dysfxn and developmental disorders, Why vestibular function in typical children? Previous studies Vestibular function, found correlation between vestib dysfxn and developmental disorders But...the same balance deficits have been found in typical children as well Thus, we should test both populations, Why vestibular function in typical children? Previous studies found correlation between vestib dysfxn and developmental disorders