WARNING:
JavaScript is turned OFF. None of the links on this concept map will
work until it is reactivated.
If you need help turning JavaScript On, click here.
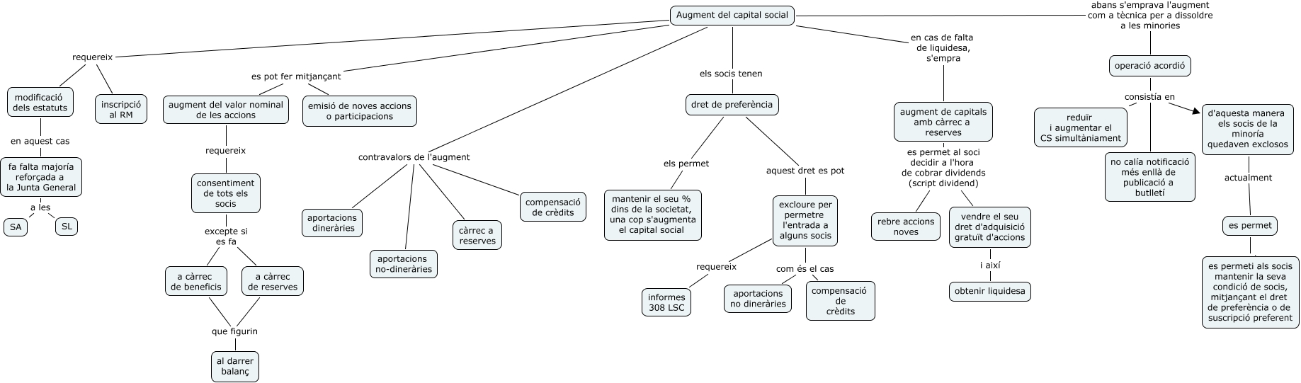
Este Cmap, tiene información relacionada con: Mapa 7, operació acordió consistía en reduïr i augmentar el CS simultàniament, dret de preferència aquest dret es pot excloure per permetre l'entrada a alguns socis, augment de capitals amb càrrec a reserves es permet al soci decidir a l'hora de cobrar dividends (script dividend) rebre accions noves, Augment del capital social els socis tenen dret de preferència, operació acordió consistía en d'aquesta manera els socis de la minoría quedaven exclosos, d'aquesta manera els socis de la minoría quedaven exclosos actualment es permet, Augment del capital social requereix modificació dels estatuts, excloure per permetre l'entrada a alguns socis com és el cas compensació de crèdits, modificació dels estatuts en aquest cas fa falta majoría reforçada a la Junta General, consentiment de tots els socis excepte si es fa a càrrec de reserves, Augment del capital social en cas de falta de liquidesa, s'empra augment de capitals amb càrrec a reserves, fa falta majoría reforçada a la Junta General a les SL, es permet sempre i quan es permeti als socis mantenir la seva condició de socis, mitjançant el dret de preferència o de suscripció preferent, Augment del capital social es pot fer mitjançant emisió de noves accions o participacions, Augment del capital social contravalors de l'augment aportacions no-dineràries, operació acordió consistía en no calía notificació més enllà de publicació a butlletí, Augment del capital social contravalors de l'augment compensació de crèdits, dret de preferència els permet mantenir el seu % dins de la societat, una cop s'augmenta el capital social, Augment del capital social es pot fer mitjançant augment del valor nominal de les accions, consentiment de tots els socis excepte si es fa a càrrec de beneficis