WARNING:
JavaScript is turned OFF. None of the links on this concept map will
work until it is reactivated.
If you need help turning JavaScript On, click here.
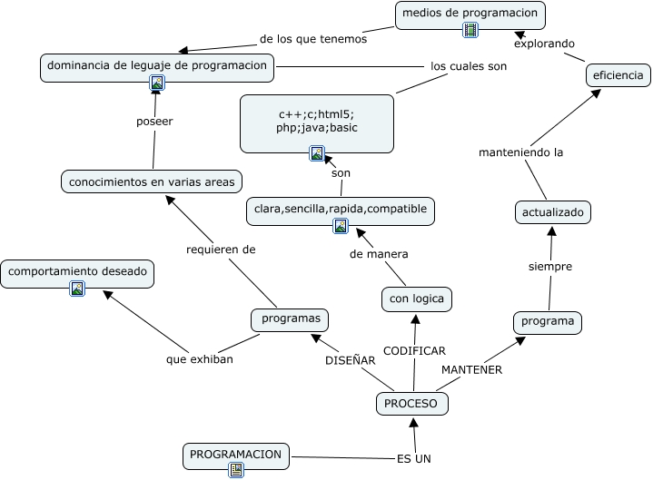
Este Cmap, tiene información relacionada con: programacion, medios de programacion de los que tenemos dominancia de leguaje de programacion, eficiencia explorando medios de programacion, PROGRAMACION ES UN PROCESO, dominancia de leguaje de programacion los cuales son c++;c;html5; php;java;basic, programas que exhiban comportamiento deseado, programa siempre actualizado, programas requieren de conocimientos en varias areas, PROCESO MANTENER programa, actualizado manteniendo la eficiencia, clara,sencilla,rapida,compatible son c++;c;html5; php;java;basic, PROCESO CODIFICAR con logica, conocimientos en varias areas poseer dominancia de leguaje de programacion, PROCESO DISEÑAR programas, con logica de manera clara,sencilla,rapida,compatible