WARNING:
JavaScript is turned OFF. None of the links on this concept map will
work until it is reactivated.
If you need help turning JavaScript On, click here.
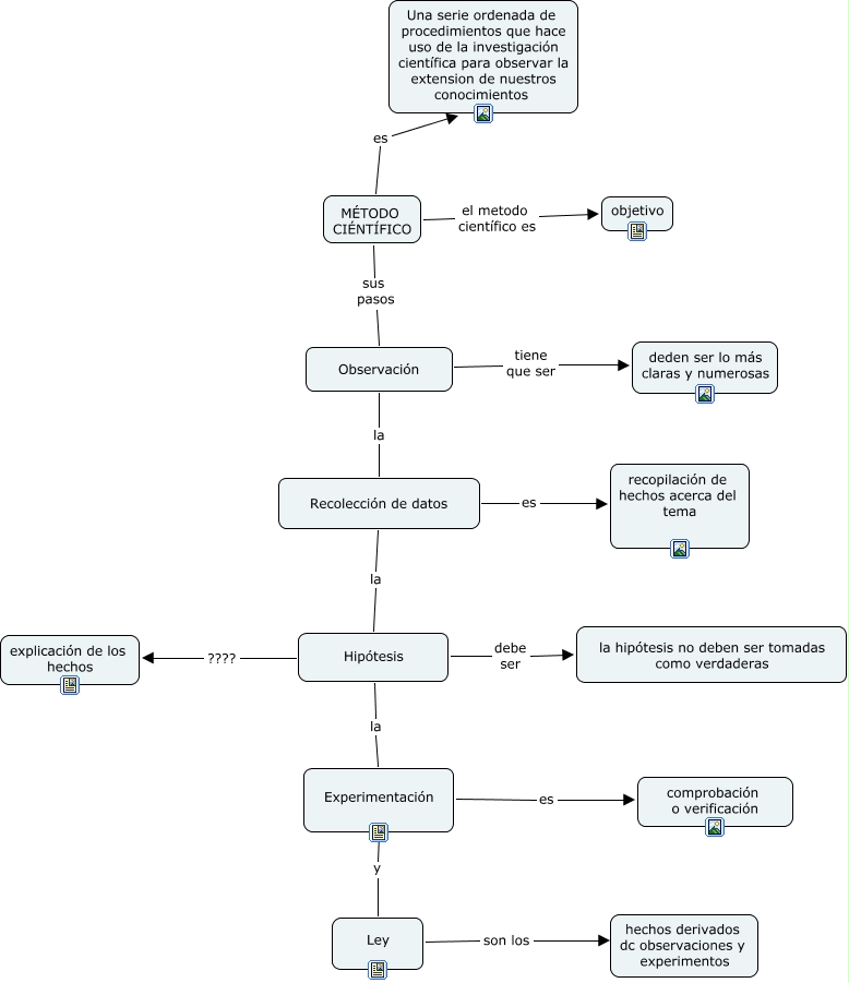
Este Cmap, tiene información relacionada con: Sin Título 3, MÉTODO CIÉNTÍFICO el metodo científico es objetivo, Observación tiene que ser deden ser lo más claras y numerosas, Hipótesis debe ser la hipótesis no deben ser tomadas como verdaderas, Experimentación es comprobación o verificación, MÉTODO CIÉNTÍFICO sus pasos Observación, Recolección de datos la Hipótesis, Experimentación y Ley, Hipótesis la Experimentación, Recolección de datos es recopilación de hechos acerca del tema, Ley son los ????, Hipótesis ???? explicación de los hechos, MÉTODO CIÉNTÍFICO es Una serie ordenada de procedimientos que hace uso de la investigación científica para observar la extension de nuestros conocimientos, Observación la Recolección de datos