WARNING:
JavaScript is turned OFF. None of the links on this concept map will
work until it is reactivated.
If you need help turning JavaScript On, click here.
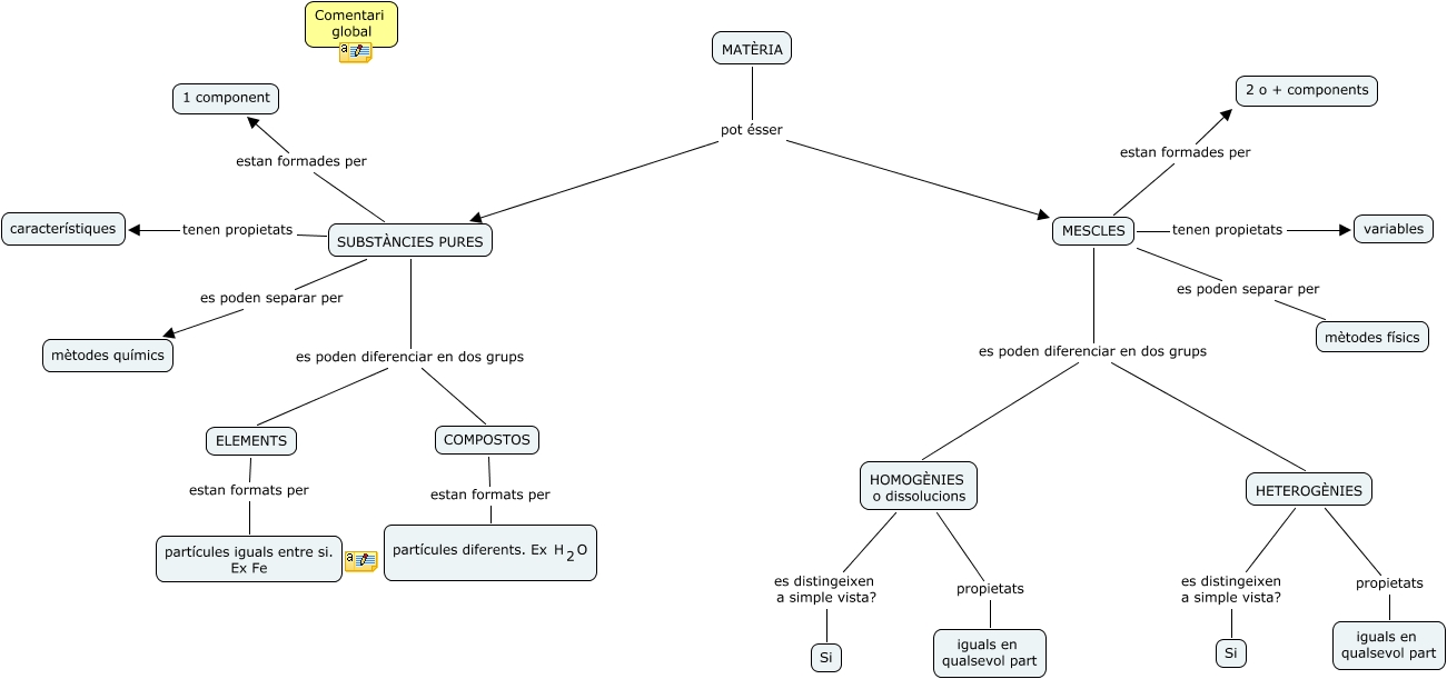
Aquest mapa conceptual conté informació relacionada amb: La matèria, substàncies pures i mescles, MESCLES es poden diferenciar en dos grups HETEROGÈNIES, SUBSTÀNCIES PURES estan formades per 1 component, SUBSTÀNCIES PURES tenen propietats característiques, MESCLES es poden separar per mètodes físics, MATÈRIA pot ésser MESCLES, MESCLES estan formades per 2 o + components, HETEROGÈNIES propietats iguals en qualsevol part, HOMOGÈNIES o dissolucions propietats iguals en qualsevol part, MESCLES es poden diferenciar en dos grups HOMOGÈNIES o dissolucions, MATÈRIA pot ésser SUBSTÀNCIES PURES, SUBSTÀNCIES PURES es poden separar per mètodes químics, HETEROGÈNIES es distingeixen a simple vista? Si, SUBSTÀNCIES PURES es poden diferenciar en dos grups ELEMENTS, ELEMENTS estan formats per partícules iguals entre si. Ex Fe, SUBSTÀNCIES PURES es poden diferenciar en dos grups COMPOSTOS, MESCLES tenen propietats variables, HOMOGÈNIES o dissolucions es distingeixen a simple vista? Si, COMPOSTOS estan formats per <math xmlns="http://www.w3.org/1998/Math/MathML"> <mtext> partícules diferents. Ex </mtext> <mmultiscripts> <mtext> H </mtext> <mtext> 2 </mtext> <none/> </mmultiscripts> <mtext> O </mtext> </math>