WARNING:
JavaScript is turned OFF. None of the links on this concept map will
work until it is reactivated.
If you need help turning JavaScript On, click here.
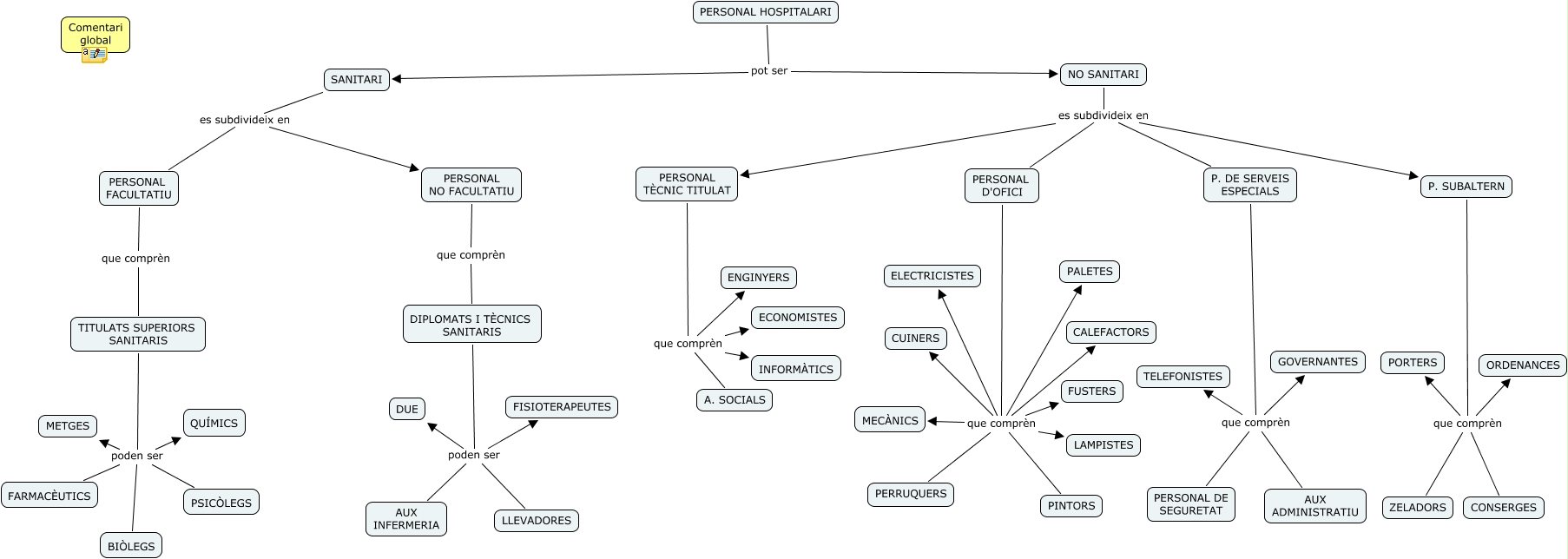
Aquest mapa conceptual conté informació relacionada amb: ACTIVITAT 2, PERSONAL TÈCNIC TITULAT que comprèn ECONOMISTES, PERSONAL TÈCNIC TITULAT que comprèn INFORMÀTICS, DIPLOMATS I TÈCNICS SANITARIS poden ser AUX INFERMERIA, NO SANITARI es subdivideix en P. SUBALTERN, P. SUBALTERN que comprèn CONSERGES, TITULATS SUPERIORS SANITARIS poden ser FARMACÈUTICS, NO SANITARI es subdivideix en P. DE SERVEIS ESPECIALS, PERSONAL D'OFICI que comprèn PERRUQUERS, PERSONAL NO FACULTATIU que comprèn DIPLOMATS I TÈCNICS SANITARIS, TITULATS SUPERIORS SANITARIS poden ser QUÍMICS, NO SANITARI es subdivideix en PERSONAL TÈCNIC TITULAT, P. DE SERVEIS ESPECIALS que comprèn TELEFONISTES, TITULATS SUPERIORS SANITARIS poden ser BIÒLEGS, P. SUBALTERN que comprèn PORTERS, P. DE SERVEIS ESPECIALS que comprèn GOVERNANTES, PERSONAL D'OFICI que comprèn CALEFACTORS, PERSONAL HOSPITALARI pot ser NO SANITARI, PERSONAL TÈCNIC TITULAT que comprèn A. SOCIALS, P. SUBALTERN que comprèn ZELADORS, PERSONAL TÈCNIC TITULAT que comprèn ENGINYERS