WARNING:
JavaScript is turned OFF. None of the links on this concept map will
work until it is reactivated.
If you need help turning JavaScript On, click here.
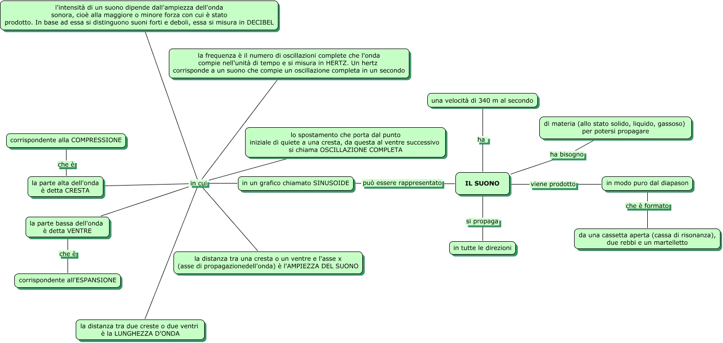
Questa Cmap, creata con IHMC CmapTools, contiene informazioni relative a: Il suono, in un grafico chiamato SINUSOIDE in cui la parte alta dell'onda è detta CRESTA, IL SUONO ha bisogno di materia (allo stato solido, liquido, gassoso) per potersi propagare, IL SUONO può essere rappresentato in un grafico chiamato SINUSOIDE, la parte alta dell'onda è detta CRESTA che è corrispondente alla COMPRESSIONE, in un grafico chiamato SINUSOIDE in cui la frequenza è il numero di oscillazioni complete che l'onda compie nell'unità di tempo e si misura in HERTZ. Un hertz corrisponde a un suono che compie un oscillazione completa in un secondo, in modo puro dal diapason che è formato da una cassetta aperta (cassa di risonanza), due rebbi e un martelletto, IL SUONO si propaga in tutte le direzioni, in un grafico chiamato SINUSOIDE in cui lo spostamento che porta dal punto iniziale di quiete a una cresta, da questa al ventre successivo si chiama OSCILLAZIONE COMPLETA, in un grafico chiamato SINUSOIDE in cui la parte bassa dell'onda è detta VENTRE, in un grafico chiamato SINUSOIDE in cui la distanza tra due creste o due ventri è la LUNGHEZZA D'ONDA, IL SUONO ha una velocità di 340 m al secondo, in un grafico chiamato SINUSOIDE in cui la distanza tra una cresta o un ventre e l'asse x (asse di propagazionedell'onda) è l'AMPIEZZA DEL SUONO, la parte bassa dell'onda è detta VENTRE che è corrispondente all'ESPANSIONE, in un grafico chiamato SINUSOIDE in cui l'intensità di un suono dipende dall'ampiezza dell'onda sonora, cioè alla maggiore o minore forza con cui è stato prodotto. In base ad essa si distinguono suoni forti e deboli, essa si misura in DECIBEL, IL SUONO viene prodotto in modo puro dal diapason