WARNING:
JavaScript is turned OFF. None of the links on this concept map will
work until it is reactivated.
If you need help turning JavaScript On, click here.
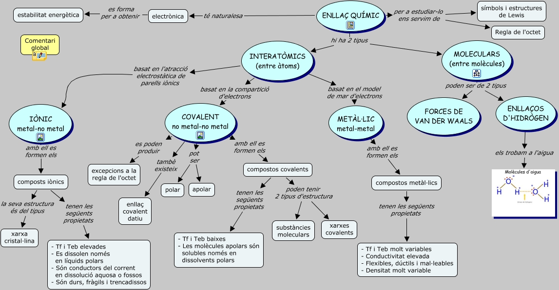
Aquest mapa conceptual conté informació relacionada amb: TASCA 4, COVALENT no metal-no metal es poden produir excepcions a la regla de l'octet, ENLLAÇ QUÍMIC hi ha 2 tipus INTERATÒMICS (entre àtoms), COVALENT no metal-no metal pot ser polar, ENLLAÇOS D'HIDRÒGEN els trobam a l'aigua Molècules d'aigua, METÀL·LIC metal-metal amb ell es formen els compostos metàl·lics, compostos metàl·lics tenen les següents propietats - Tf i Teb molt variables - Conductivitat elevada - Flexibles, dúctils i mal·leables - Densitat molt variable, compostos covalents tenen les següents propietats - Tf i Teb baixes - Les molècules apolars són solubles només en dissolvents polars, ENLLAÇ QUÍMIC per a estudiar-lo ens servim de Regla de l'octet, INTERATÒMICS (entre àtoms) basat en el model de mar d'electrons METÀL·LIC metal-metal, IÒNIC metal-no metal amb ell es formen els composts iònics, COVALENT no metal-no metal amb ell es formen els compostos covalents, ENLLAÇ QUÍMIC té naturalesa electrònica, compostos covalents poden tenir 2 tipus d'estructura xarxes covalents, COVALENT no metal-no metal pot ser apolar, electrònica es forma per a obtenir estabilitat energètica, INTERATÒMICS (entre àtoms) basat en la compartició d'electrons COVALENT no metal-no metal, COVALENT no metal-no metal tambè existeix enllaç covalent datiu, ENLLAÇ QUÍMIC per a estudiar-lo ens servim de símbols i estructures de Lewis, compostos covalents poden tenir 2 tipus d'estructura substàncies moleculars, composts iònics tenen les següents propietats - Tf i Teb elevades - Es dissolen només en líquids polars - Són conductors del corrent en dissolució aquosa o fossos - Són durs, fràgils i trencadissos