WARNING:
JavaScript is turned OFF. None of the links on this concept map will
work until it is reactivated.
If you need help turning JavaScript On, click here.
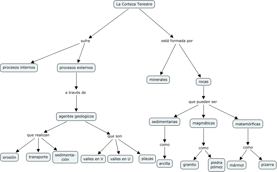
Este Cmap, tiene información relacionada con: la corteza terrestre, La Corteza Terestre sufre procesos internos, magmáticas como piedra pómez, agentes geologicos que realizan sedimenta- ción, matamórficas como mármol, rocas que pueden ser sedimentarias, La Corteza Terestre sufre procesos externos, agentes geologicos que realizan erosión, magmáticas como granito, La Corteza Terestre está formada por rocas, agentes geologicos que son valles en U, rocas que pueden ser matamórficas, agentes geologicos que son valles en V, agentes geologicos que son playas, agentes geologicos que realizan transporte, La Corteza Terestre está formada por minerales, rocas que pueden ser magmáticas, matamórficas como pizarra, sedimentarias como arcilla, procesos externos a través de agentes geologicos