WARNING:
JavaScript is turned OFF. None of the links on this concept map will
work until it is reactivated.
If you need help turning JavaScript On, click here.
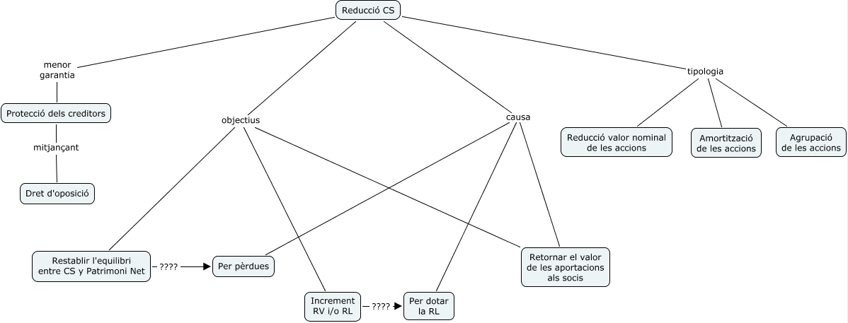
Este Cmap, tiene información relacionada con: Escenari 10, Restablir l'equilibri entre CS y Patrimoni Net ???? Per pèrdues, Reducció CS tipologia Amortització de les accions, Reducció CS causa Retornar el valor de les aportacions als socis, Reducció CS objectius Retornar el valor de les aportacions als socis, Reducció CS causa Per dotar la RL, Reducció CS tipologia Reducció valor nominal de les accions, Protecció dels creditors mitjançant Dret d'oposició, Reducció CS objectius Increment RV i/o RL, Reducció CS objectius Restablir l'equilibri entre CS y Patrimoni Net, Reducció CS causa Per pèrdues, Reducció CS tipologia Agrupació de les accions, Increment RV i/o RL ???? Per dotar la RL, Reducció CS menor garantia Protecció dels creditors