WARNING:
JavaScript is turned OFF. None of the links on this concept map will
work until it is reactivated.
If you need help turning JavaScript On, click here.
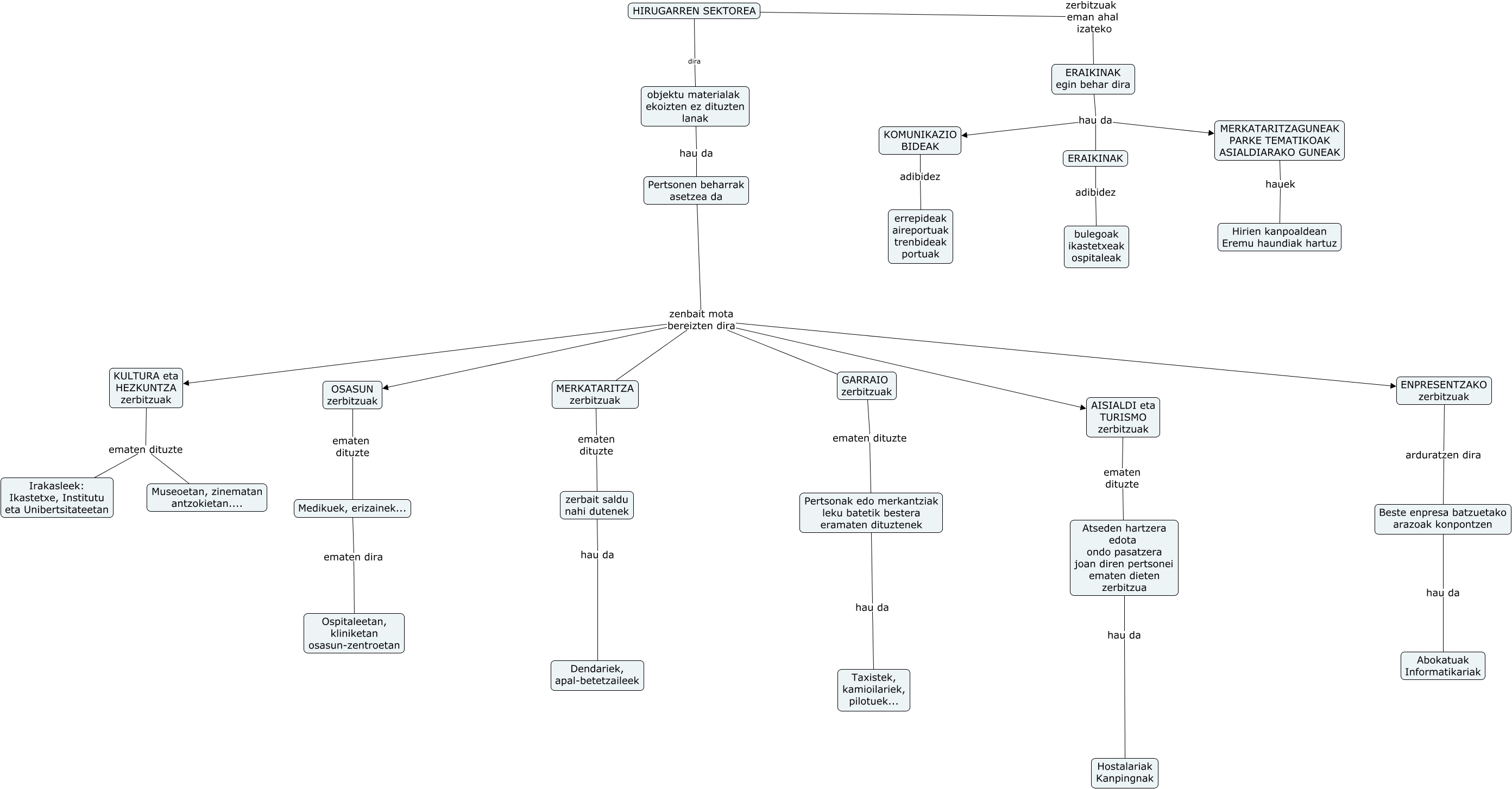
Este Cmap, tiene información relacionada con: Lanak, Hirugarren sektorea, ERAIKINAK egin behar dira hau da MERKATARITZAGUNEAK PARKE TEMATIKOAK ASIALDIARAKO GUNEAK, OSASUN zerbitzuak ematen dituzte Medikuek, erizainek..., Pertsonen beharrak asetzea da zenbait mota bereizten dira MERKATARITZA zerbitzuak, ERAIKINAK egin behar dira hau da ERAIKINAK, Pertsonak edo merkantziak leku batetik bestera eramaten dituztenek hau da Taxistek, kamioilariek, pilotuek..., HIRUGARREN SEKTOREA dira objektu materialak ekoizten ez dituzten lanak, Pertsonen beharrak asetzea da zenbait mota bereizten dira KULTURA eta HEZKUNTZA zerbitzuak, objektu materialak ekoizten ez dituzten lanak hau da Pertsonen beharrak asetzea da, HIRUGARREN SEKTOREA zerbitzuak eman ahal izateko ERAIKINAK egin behar dira, Pertsonen beharrak asetzea da zenbait mota bereizten dira ENPRESENTZAKO zerbitzuak, MERKATARITZA zerbitzuak ematen dituzte zerbait saldu nahi dutenek, KULTURA eta HEZKUNTZA zerbitzuak ematen dituzte Irakasleek: Ikastetxe, Institutu eta Unibertsitateetan, Beste enpresa batzuetako arazoak konpontzen hau da Abokatuak Informatikariak, KULTURA eta HEZKUNTZA zerbitzuak ematen dituzte Museoetan, zinematan antzokietan...., KOMUNIKAZIO BIDEAK adibidez errepideak aireportuak trenbideak portuak, Pertsonen beharrak asetzea da zenbait mota bereizten dira AISIALDI eta TURISMO zerbitzuak, ERAIKINAK egin behar dira hau da KOMUNIKAZIO BIDEAK, AISIALDI eta TURISMO zerbitzuak ematen dituzte Atseden hartzera edota ondo pasatzera joan diren pertsonei ematen dieten zerbitzua, Atseden hartzera edota ondo pasatzera joan diren pertsonei ematen dieten zerbitzua hau da Hostalariak Kanpingnak, ERAIKINAK adibidez bulegoak ikastetxeak ospitaleak