WARNING:
JavaScript is turned OFF. None of the links on this concept map will
work until it is reactivated.
If you need help turning JavaScript On, click here.
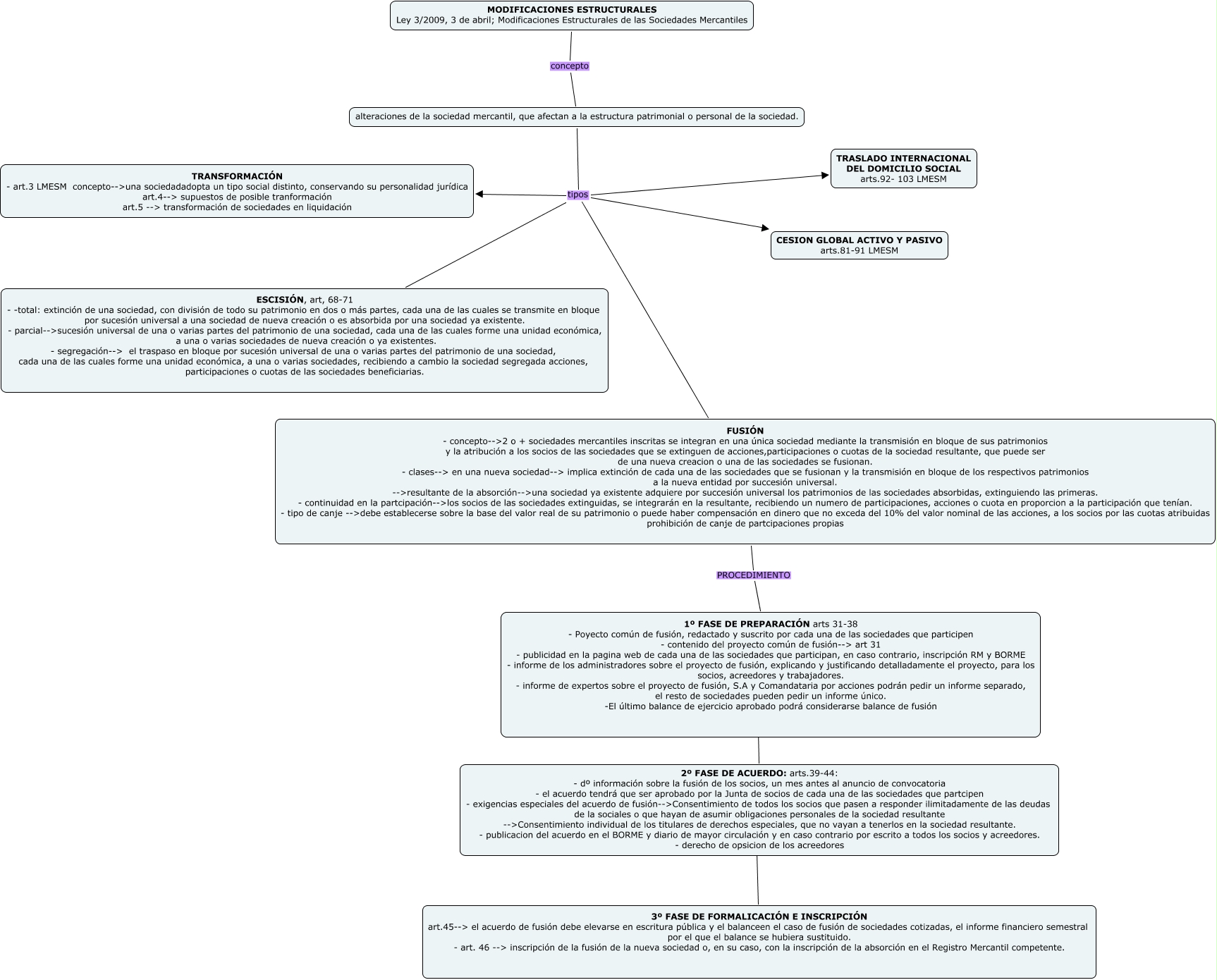
Este Cmap, tiene información relacionada con: escenario nº10, 2º FASE DE ACUERDO: arts.39-44: - dº información sobre la fusión de los socios, un mes antes al anuncio de convocatoria - el acuerdo tendrá que ser aprobado por la Junta de socios de cada una de las sociedades que partcipen - exigencias especiales del acuerdo de fusión-->Consentimiento de todos los socios que pasen a responder ilimitadamente de las deudas de la sociales o que hayan de asumir obligaciones personales de la sociedad resultante -->Consentimiento individual de los titulares de derechos especiales, que no vayan a tenerlos en la sociedad resultante. - publicacion del acuerdo en el BORME y diario de mayor circulación y en caso contrario por escrito a todos los socios y acreedores. - derecho de opsicion de los acreedores ???? 3º FASE DE FORMALICACIÓN E INSCRIPCIÓN art.45--> el acuerdo de fusión debe elevarse en escritura pública y el balanceen el caso de fusión de sociedades cotizadas, el informe financiero semestral por el que el balance se hubiera sustituido. - art. 46 --> inscripción de la fusión de la nueva sociedad o, en su caso, con la inscripción de la absorción en el Registro Mercantil competente., alteraciones de la sociedad mercantil, que afectan a la estructura patrimonial o personal de la sociedad. tipos FUSIÓN - concepto--ɮ o + sociedades mercantiles inscritas se integran en una única sociedad mediante la transmisión en bloque de sus patrimonios y la atribución a los socios de las sociedades que se extinguen de acciones,participaciones o cuotas de la sociedad resultante, que puede ser de una nueva creacion o una de las sociedades se fusionan. - clases--> en una nueva sociedad--> implica extinción de cada una de las sociedades que se fusionan y la transmisión en bloque de los respectivos patrimonios a la nueva entidad por succesión universal. -->resultante de la absorción-->una sociedad ya existente adquiere por succesión universal los patrimonios de las sociedades absorbidas, extinguiendo las primeras. - continuidad en la partcipación-->los socios de las sociedades extinguidas, se integrarán en la resultante, recibiendo un numero de participaciones, acciones o cuota en proporcion a la participación que tenían. - tipo de canje -->debe establecerse sobre la base del valor real de su patrimonio o puede haber compensación en dinero que no exceda del 10% del valor nominal de las acciones, a los socios por las cuotas atribuidas prohibición de canje de partcipaciones propias, alteraciones de la sociedad mercantil, que afectan a la estructura patrimonial o personal de la sociedad. tipos TRANSFORMACIÓN - art.3 LMESM concepto-->una sociedadadopta un tipo social distinto, conservando su personalidad jurídica art.4--> supuestos de posible tranformación art.5 --> transformación de sociedades en liquidación, 1º FASE DE PREPARACIÓN arts 31-38 - Poyecto común de fusión, redactado y suscrito por cada una de las sociedades que participen - contenido del proyecto común de fusión--> art 31 - publicidad en la pagina web de cada una de las sociedades que participan, en caso contrario, inscripción RM y BORME - informe de los administradores sobre el proyecto de fusión, explicando y justificando detalladamente el proyecto, para los socios, acreedores y trabajadores. - informe de expertos sobre el proyecto de fusión, S.A y Comandataria por acciones podrán pedir un informe separado, el resto de sociedades pueden pedir un informe único. -El último balance de ejercicio aprobado podrá considerarse balance de fusión ???? 2º FASE DE ACUERDO: arts.39-44: - dº información sobre la fusión de los socios, un mes antes al anuncio de convocatoria - el acuerdo tendrá que ser aprobado por la Junta de socios de cada una de las sociedades que partcipen - exigencias especiales del acuerdo de fusión-->Consentimiento de todos los socios que pasen a responder ilimitadamente de las deudas de la sociales o que hayan de asumir obligaciones personales de la sociedad resultante -->Consentimiento individual de los titulares de derechos especiales, que no vayan a tenerlos en la sociedad resultante. - publicacion del acuerdo en el BORME y diario de mayor circulación y en caso contrario por escrito a todos los socios y acreedores. - derecho de opsicion de los acreedores, alteraciones de la sociedad mercantil, que afectan a la estructura patrimonial o personal de la sociedad. tipos ESCISIÓN, art, 68-71 - -total: extinción de una sociedad, con división de todo su patrimonio en dos o más partes, cada una de las cuales se transmite en bloque por sucesión universal a una sociedad de nueva creación o es absorbida por una sociedad ya existente. - parcial-->sucesión universal de una o varias partes del patrimonio de una sociedad, cada una de las cuales forme una unidad económica, a una o varias sociedades de nueva creación o ya existentes. - segregación--> el traspaso en bloque por sucesión universal de una o varias partes del patrimonio de una sociedad, cada una de las cuales forme una unidad económica, a una o varias sociedades, recibiendo a cambio la sociedad segregada acciones, participaciones o cuotas de las sociedades beneficiarias., alteraciones de la sociedad mercantil, que afectan a la estructura patrimonial o personal de la sociedad. tipos TRASLADO INTERNACIONAL DEL DOMICILIO SOCIAL arts.92- 103 LMESM, FUSIÓN - concepto--ɮ o + sociedades mercantiles inscritas se integran en una única sociedad mediante la transmisión en bloque de sus patrimonios y la atribución a los socios de las sociedades que se extinguen de acciones,participaciones o cuotas de la sociedad resultante, que puede ser de una nueva creacion o una de las sociedades se fusionan. - clases--> en una nueva sociedad--> implica extinción de cada una de las sociedades que se fusionan y la transmisión en bloque de los respectivos patrimonios a la nueva entidad por succesión universal. -->resultante de la absorción-->una sociedad ya existente adquiere por succesión universal los patrimonios de las sociedades absorbidas, extinguiendo las primeras. - continuidad en la partcipación-->los socios de las sociedades extinguidas, se integrarán en la resultante, recibiendo un numero de participaciones, acciones o cuota en proporcion a la participación que tenían. - tipo de canje -->debe establecerse sobre la base del valor real de su patrimonio o puede haber compensación en dinero que no exceda del 10% del valor nominal de las acciones, a los socios por las cuotas atribuidas prohibición de canje de partcipaciones propias PROCEDIMIENTO 1º FASE DE PREPARACIÓN arts 31-38 - Poyecto común de fusión, redactado y suscrito por cada una de las sociedades que participen - contenido del proyecto común de fusión--> art 31 - publicidad en la pagina web de cada una de las sociedades que participan, en caso contrario, inscripción RM y BORME - informe de los administradores sobre el proyecto de fusión, explicando y justificando detalladamente el proyecto, para los socios, acreedores y trabajadores. - informe de expertos sobre el proyecto de fusión, S.A y Comandataria por acciones podrán pedir un informe separado, el resto de sociedades pueden pedir un informe único. -El último balance de ejercicio aprobado podrá considerarse balance de fusión, MODIFICACIONES ESTRUCTURALES Ley 3/2009, 3 de abril; Modificaciones Estructurales de las Sociedades Mercantiles concepto alteraciones de la sociedad mercantil, que afectan a la estructura patrimonial o personal de la sociedad., alteraciones de la sociedad mercantil, que afectan a la estructura patrimonial o personal de la sociedad. tipos CESION GLOBAL ACTIVO Y PASIVO arts.81-91 LMESM