WARNING:
JavaScript is turned OFF. None of the links on this concept map will
work until it is reactivated.
If you need help turning JavaScript On, click here.
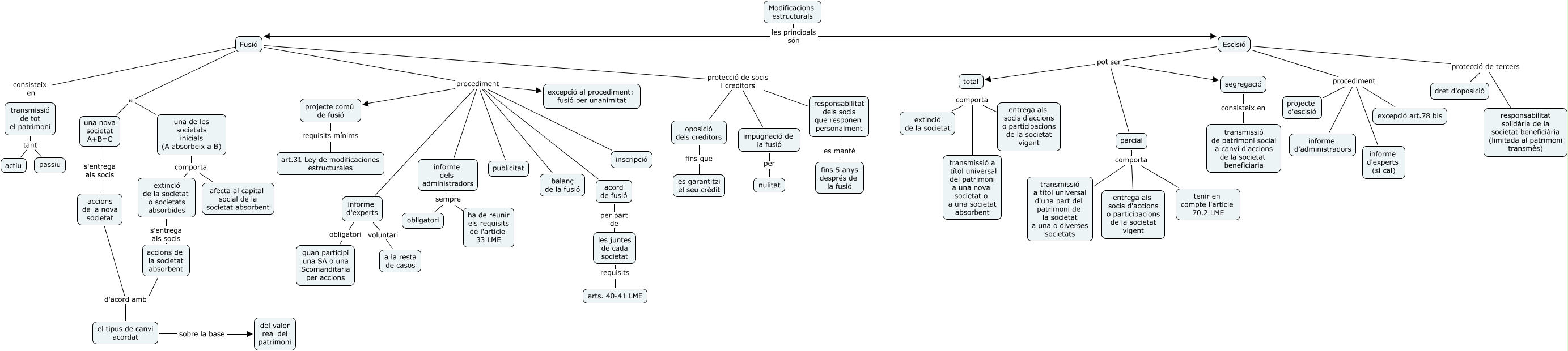
Este Cmap, tiene información relacionada con: fusions i escisions, Fusió procediment excepció al procediment: fusió per unanimitat, projecte comú de fusió requisits mínims art.31 Ley de modificaciones estructurales, Fusió procediment publicitat, Fusió procediment informe d'experts, Fusió protecció de socis i creditors oposició dels creditors, Escisió procediment informe d'administradors, les juntes de cada societat requisits arts. 40-41 LME, accions de la nova societat d'acord amb el tipus de canvi acordat, acord de fusió per part de les juntes de cada societat, informe d'experts voluntari a la resta de casos, Escisió pot ser total, total comporta extinció de la societat, Fusió procediment balanç de la fusió, Fusió procediment informe dels administradors, Escisió pot ser parcial, Fusió a una de les societats inicials (A absorbeix a B), oposició dels creditors fins que es garantitzi el seu crèdit, el tipus de canvi acordat sobre la base del valor real del patrimoni, Escisió procediment excepció art.78 bis, una de les societats inicials (A absorbeix a B) comporta extinció de la societat o societats absorbides