WARNING:
JavaScript is turned OFF. None of the links on this concept map will
work until it is reactivated.
If you need help turning JavaScript On, click here.
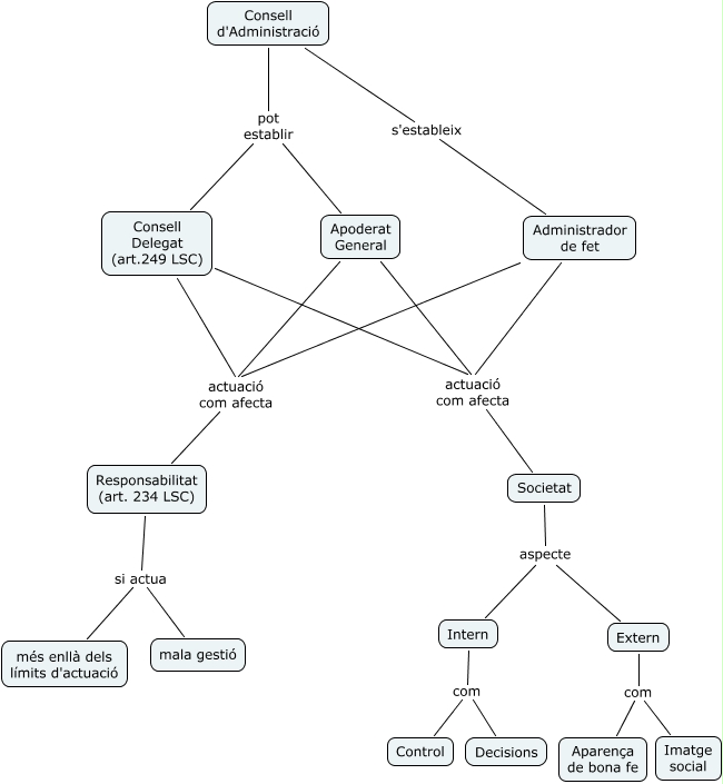
Este Cmap, tiene información relacionada con: Escenari 9, Apoderat General actuació com afecta Responsabilitat (art. 234 LSC), Societat aspecte Intern, Consell Delegat (art.249 LSC) actuació com afecta Societat, Apoderat General actuació com afecta Societat, Societat aspecte Extern, Extern com Aparença de bona fe, Responsabilitat (art. 234 LSC) si actua més enllà dels límits d'actuació, Extern com Imatge social, Intern com Decisions, Administrador de fet actuació com afecta Societat, Consell d'Administració pot establir Consell Delegat (art.249 LSC), Consell Delegat (art.249 LSC) actuació com afecta Responsabilitat (art. 234 LSC), Intern com Control, Consell d'Administració pot establir Apoderat General, Administrador de fet actuació com afecta Responsabilitat (art. 234 LSC), Consell d'Administració s'estableix Administrador de fet, Responsabilitat (art. 234 LSC) si actua mala gestió