WARNING:
JavaScript is turned OFF. None of the links on this concept map will
work until it is reactivated.
If you need help turning JavaScript On, click here.
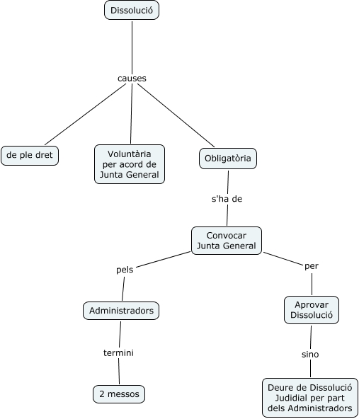
Este Cmap, tiene información relacionada con: Dissolució, Convocar Junta General per Aprovar Dissolució, Dissolució causes de ple dret, Dissolució causes Obligatòria, Administradors termini 2 messos, Convocar Junta General pels Administradors, Dissolució causes Voluntària per acord de Junta General, Obligatòria s'ha de Convocar Junta General, Aprovar Dissolució sino Deure de Dissolució Judidial per part dels Administradors