WARNING:
JavaScript is turned OFF. None of the links on this concept map will
work until it is reactivated.
If you need help turning JavaScript On, click here.
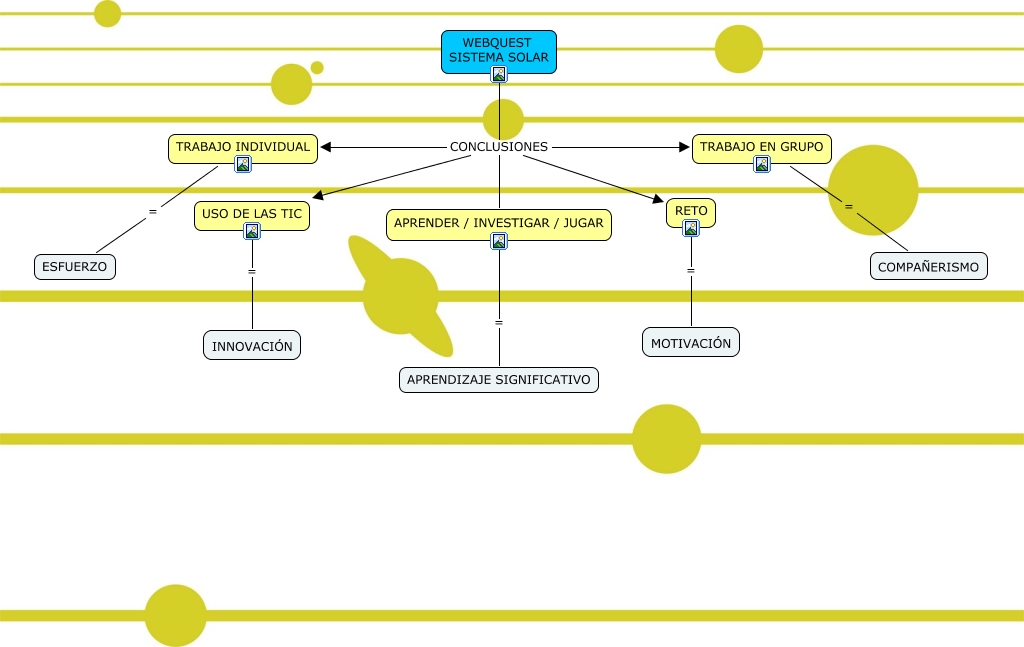
Este Cmap, tiene información relacionada con: sistema solar, RETO = MOTIVACIÓN, TRABAJO INDIVIDUAL = ESFUERZO, USO DE LAS TIC = INNOVACIÓN, WEBQUEST SISTEMA SOLAR CONCLUSIONES TRABAJO INDIVIDUAL, TRABAJO EN GRUPO = COMPAÑERISMO, WEBQUEST SISTEMA SOLAR CONCLUSIONES APRENDER / INVESTIGAR / JUGAR, WEBQUEST SISTEMA SOLAR CONCLUSIONES RETO, WEBQUEST SISTEMA SOLAR CONCLUSIONES TRABAJO EN GRUPO, WEBQUEST SISTEMA SOLAR CONCLUSIONES USO DE LAS TIC, APRENDER / INVESTIGAR / JUGAR = APRENDIZAJE SIGNIFICATIVO