WARNING:
JavaScript is turned OFF. None of the links on this concept map will
work until it is reactivated.
If you need help turning JavaScript On, click here.
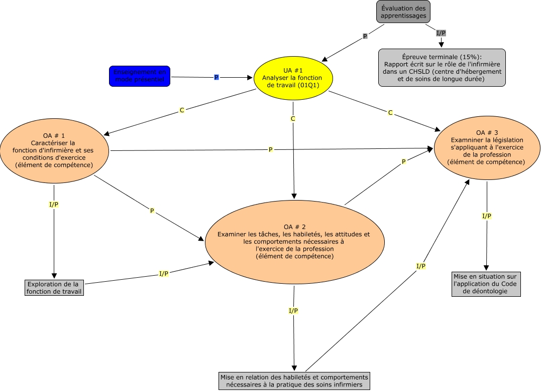
Cette carte de concepts créée avec IHMC CmapTools traite de: UA_1, OA # 2 Examiner les tâches, les habiletés, les attitudes et les comportements nécessaires à l'exercice de la profession (élément de compétence) P OA # 3 Examniner la législation s'appliquant à l'exercice de la profession (élément de compétence), Exploration de la fonction de travail I/P OA # 2 Examiner les tâches, les habiletés, les attitudes et les comportements nécessaires à l'exercice de la profession (élément de compétence), UA #1 Analyser la fonction de travail (01Q1) C OA # 2 Examiner les tâches, les habiletés, les attitudes et les comportements nécessaires à l'exercice de la profession (élément de compétence), OA # 3 Examniner la législation s'appliquant à l'exercice de la profession (élément de compétence) I/P Mise en situation sur l'application du Code de déontologie, OA # 1 Caractériser la fonction d'infirmière et ses conditions d'exercice (élément de compétence) P OA # 3 Examniner la législation s'appliquant à l'exercice de la profession (élément de compétence), OA # 1 Caractériser la fonction d'infirmière et ses conditions d'exercice (élément de compétence) P OA # 2 Examiner les tâches, les habiletés, les attitudes et les comportements nécessaires à l'exercice de la profession (élément de compétence), UA #1 Analyser la fonction de travail (01Q1) C OA # 3 Examniner la législation s'appliquant à l'exercice de la profession (élément de compétence), UA #1 Analyser la fonction de travail (01Q1) C OA # 1 Caractériser la fonction d'infirmière et ses conditions d'exercice (élément de compétence), Mise en relation des habiletés et comportements nécessaires à la pratique des soins infirmiers I/P OA # 3 Examniner la législation s'appliquant à l'exercice de la profession (élément de compétence), OA # 1 Caractériser la fonction d'infirmière et ses conditions d'exercice (élément de compétence) I/P Exploration de la fonction de travail, OA # 2 Examiner les tâches, les habiletés, les attitudes et les comportements nécessaires à l'exercice de la profession (élément de compétence) I/P Mise en relation des habiletés et comportements nécessaires à la pratique des soins infirmiers, Évaluation des apprentissages I/P Épreuve terminale (15%): Rapport écrit sur le rôle de l'infirmière dans un CHSLD (centre d'hébergement et de soins de longue durée)