WARNING:
JavaScript is turned OFF. None of the links on this concept map will
work until it is reactivated.
If you need help turning JavaScript On, click here.
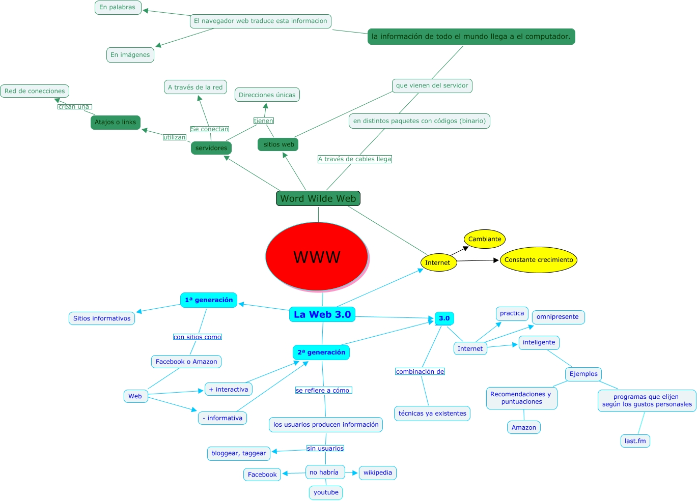
Este Cmap, tiene información relacionada con: Lucila Adami, + interactiva ???? 2ª generación, Word Wilde Web ???? sitios web, Internet ???? inteligente, servidores Se conectan A través de la red, 3.0 ???? Internet, El navegador web traduce esta informacion ???? En imágenes, Internet ???? Cambiante, WWW ???? La Web 3.0, Recomendaciones y puntuaciones ???? Amazon, Web ???? + interactiva, Internet ???? Constante crecimiento, no habría ???? wikipedia, 3.0 combinación de técnicas ya existentes, sitios web ???? que vienen del servidor, Ejemplos ???? Recomendaciones y puntuaciones, La Web 3.0 ???? 3.0, no habría ???? youtube, Facebook o Amazon ???? Web, Word Wilde Web ???? Internet, los usuarios producen información sin usuarios no habría