WARNING:
JavaScript is turned OFF. None of the links on this concept map will
work until it is reactivated.
If you need help turning JavaScript On, click here.
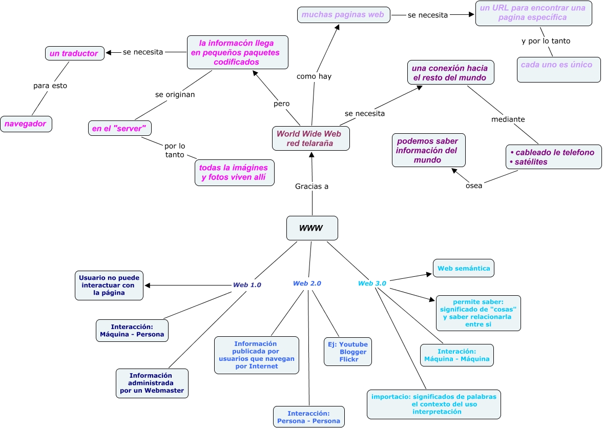
Este Cmap, tiene información relacionada con: www Caterina Pal, importacio: significados de palabras el contexto del uso interpretación Web 3.0 permite saber: significado de "cosas" y saber relacionarla entre si, en el "server" por lo tanto todas la imágines y fotos viven allí, un URL para encontrar una pagina específica y por lo tanto cada uno es único, la informacón llega en pequeños paquetes codificados se necesita un traductor, WWW Web 3.0 permite saber: significado de "cosas" y saber relacionarla entre si, la informacón llega en pequeños paquetes codificados se originan en el "server", WWW Web 2.0 Ej: Youtube Blogger Flickr, WWW Web 1.0 Información administrada por un Webmaster, WWW Gracias a World Wide Web red telaraña, una conexión hacia el resto del mundo mediante • cableado le telefono • satélites, WWW Web 3.0 Interación: Máquina - Máquina, importacio: significados de palabras el contexto del uso interpretación Web 3.0 Interación: Máquina - Máquina, WWW Web 3.0 Web semántica, WWW Web 1.0 Usuario no puede interactuar con la página, WWW Web 1.0 Interacción: Máquina - Persona, • cableado le telefono • satélites osea podemos saber información del mundo, un traductor para esto navegador, WWW Web 2.0 Información publicada por usuarios que navegan por Internet, importacio: significados de palabras el contexto del uso interpretación Web 3.0 Web semántica, World Wide Web red telaraña pero la informacón llega en pequeños paquetes codificados