WARNING:
JavaScript is turned OFF. None of the links on this concept map will
work until it is reactivated.
If you need help turning JavaScript On, click here.
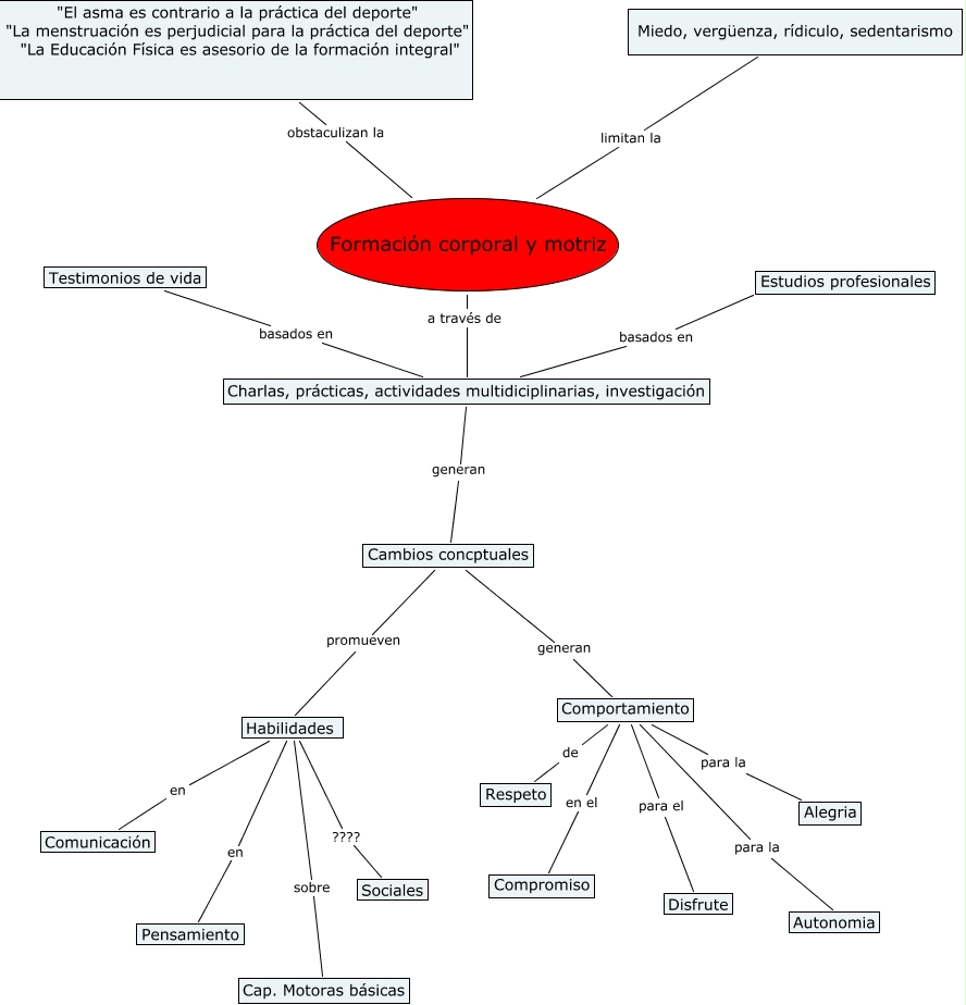
Este Cmap, tiene información relacionada con: EDUCAQCIÓN FÍSICA, Formación corporal y motriz a través de Charlas, prácticas, actividades multidiciplinarias, investigación, Comportamiento para el Disfrute, Comportamiento de Respeto, Comportamiento para la Autonomia, Habilidades en Comunicación, Charlas, prácticas, actividades multidiciplinarias, investigación generan Cambios concptuales, Comportamiento para la Alegria, Habilidades en Pensamiento, Charlas, prácticas, actividades multidiciplinarias, investigación basados en Testimonios de vida, Charlas, prácticas, actividades multidiciplinarias, investigación basados en Estudios profesionales, Habilidades ???? Sociales, Formación corporal y motriz limitan la Miedo, vergüenza, rídiculo, sedentarismo, Cambios concptuales generan Comportamiento, Formación corporal y motriz obstaculizan la "El asma es contrario a la práctica del deporte" "La menstruación es perjudicial para la práctica del deporte" "La Educación Física es asesorio de la formación integral", Comportamiento en el Compromiso, Habilidades sobre Cap. Motoras básicas, Cambios concptuales promueven Habilidades